ESP_IOT v2.5
IOT ESP Coding
M5Core2Module.h File Reference
This graph shows which files directly or indirectly include this file:

Go to the source code of this file.

Functions

void setup_M5Core2Module ()
 
void loop_M5Core2Module ()
 called for the loop() of this plugin More...
 
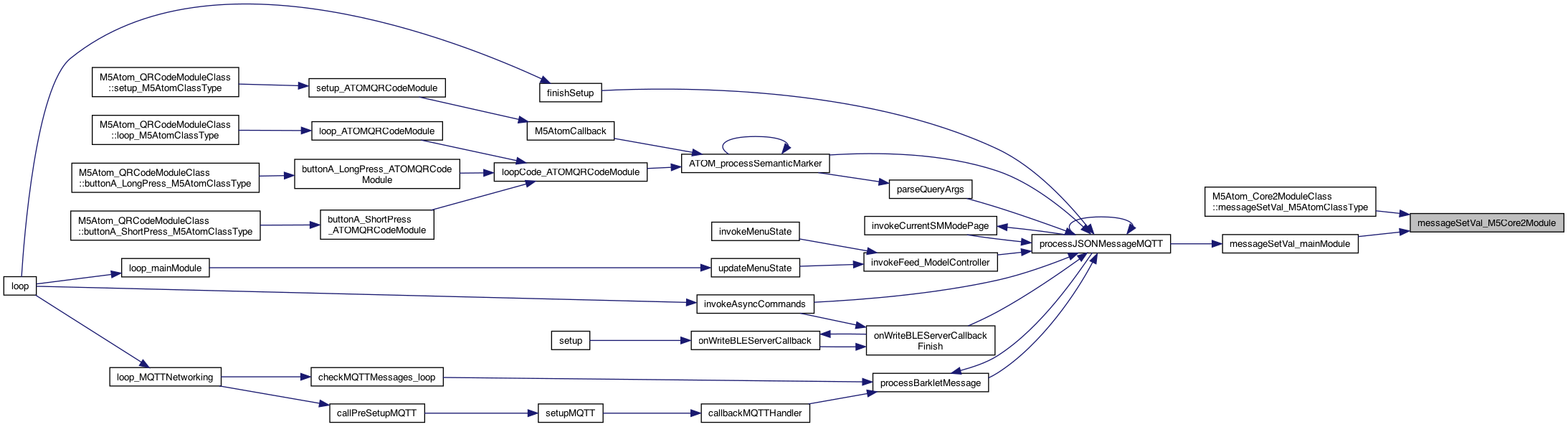
void messageSetVal_M5Core2Module (char *setName, char *valValue, boolean deviceNameSpecified)
 
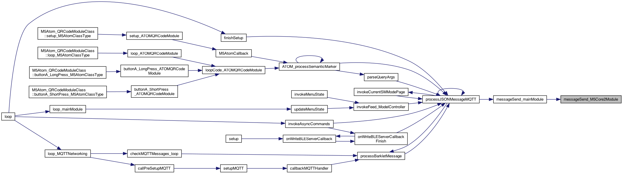
void messageSend_M5Core2Module (char *sendValue)
 
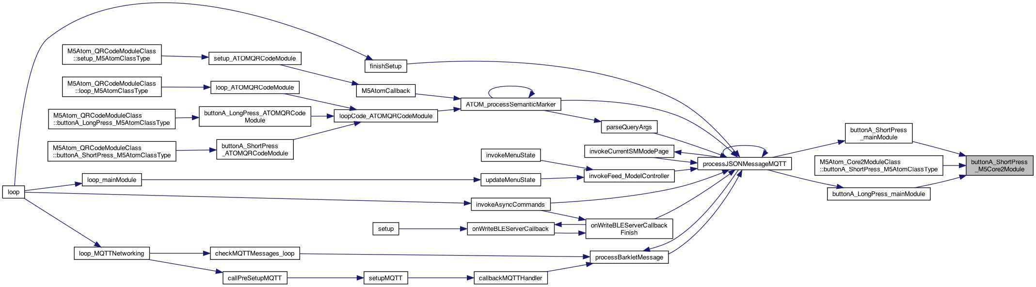
void buttonA_ShortPress_M5Core2Module ()
 
void buttonA_LongPress_M5Core2Module ()
 long press on buttonA (top button) More...
 
void buttonB_ShortPress_M5Core2Module ()
 
void buttonB_LongPress_M5Core2Module ()
 long press on buttonA (top button) More...
 
char * currentStatusURL_M5Core2Module ()
 returns a string in in URL so: status&battery=84'&buzzon='off' } .. etc //!starts with "&"* More...
 
char * currentStatusJSON_M5Core2Module ()
 

Function Documentation

◆ buttonA_LongPress_M5Core2Module()

void buttonA_LongPress_M5Core2Module ( )

long press on buttonA (top button)

Here is the caller graph for this function:

◆ buttonA_ShortPress_M5Core2Module()

void buttonA_ShortPress_M5Core2Module ( )

BUTTON PROCESSING abstraction short press on buttonA (top button)

Here is the caller graph for this function:

◆ buttonB_LongPress_M5Core2Module()

void buttonB_LongPress_M5Core2Module ( )

long press on buttonA (top button)

◆ buttonB_ShortPress_M5Core2Module()

void buttonB_ShortPress_M5Core2Module ( )

BUTTON PROCESSING abstraction short press on buttonA (top button)

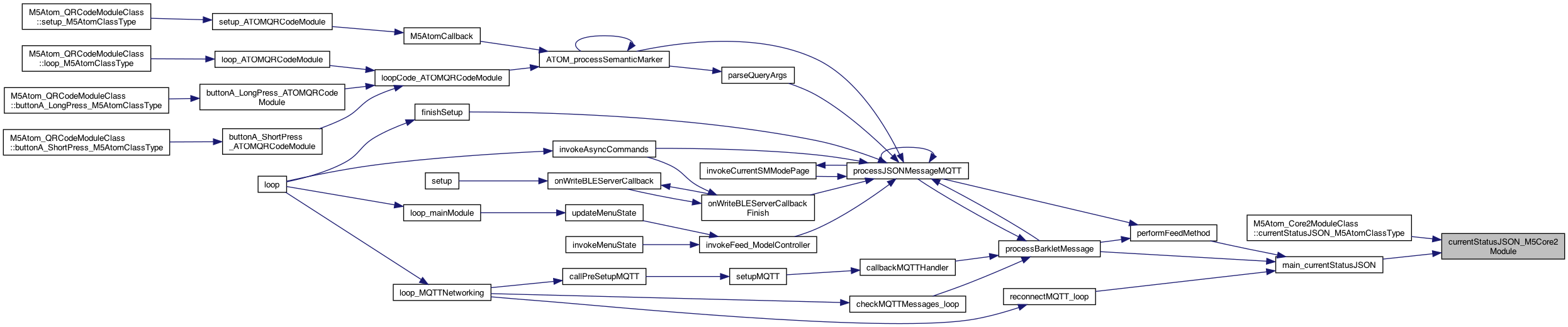
◆ currentStatusJSON_M5Core2Module()

char * currentStatusJSON_M5Core2Module ( )

returns a string in in JSON so: status&battery=84'&buzzon='off' } .. etc starts with "&"*

Here is the caller graph for this function:

◆ currentStatusURL_M5Core2Module()

char * currentStatusURL_M5Core2Module ( )

returns a string in in URL so: status&battery=84'&buzzon='off' } .. etc //!starts with "&"*

Here is the caller graph for this function:

◆ loop_M5Core2Module()

void loop_M5Core2Module ( )

called for the loop() of this plugin

Here is the caller graph for this function:

◆ messageSend_M5Core2Module()

void messageSend_M5Core2Module ( char *  sendValue)

8.28.23 Adding a way for others to get informed on messages that arrive for the set,val

Here is the caller graph for this function:

◆ messageSetVal_M5Core2Module()

void messageSetVal_M5Core2Module ( char *  setName,
char *  valValue,
boolean  deviceNameSpecified 
)

8.28.23 Adding a way for others to get informed on messages that arrive for the set,val 1.10.24 if deviceNameSpecified then this matches this device, otherwise for all. It's up to the receiver to decide if it has to be specified

Here is the caller graph for this function:

◆ setup_M5Core2Module()

void setup_M5Core2Module ( )

THIS IS the setup() and loop() but using the "component" name, eg AudioModule() This will perform preference initializtion as well called from the setup() Pass in the method to call on a loud (over a threshhold. The parameter for value will be sent

Here is the caller graph for this function: