|
ESP_IOT v2.5
IOT ESP Coding
|

Go to the source code of this file.
Classes | |
| struct | ModelStateStruct |
| the struct for the models. Since this isn't straight OO, we are overlaying information.. More... | |
Macros | |
| #define | ModelKindEnumMax 4 |
Enumerations | |
| enum | ModelKindEnum { pairedDeviceModel = 0 , rebootModel = 1 , menusModel = 2 , timerModel = 3 } |
| a pseudo Class More... | |
| enum | PairedDeviceStateEnum { pairedButNotConnectedEnum , pairedAndConnectedEnum , pairableAndConnectedEnum , notConnectedEnum } |
| state variables More... | |
Functions | |
| void | updateMenuState (ModelKindEnum modelKind) |
| updates the model for the menu state (this will initialize if not done yet..) More... | |
| char * | menuForState (ModelKindEnum modelKind, int item) |
| returns the menu string for the deviceState's item number (use woudl go 0..maxItems -1 More... | |
| void | incrementMenuState (ModelKindEnum modelKind) |
| increments the device states deviceState (wrapping around) More... | |
| void | restartAllMenuStates_ModelController () |
| restarts all the menu states to the first one .. useful for getting a clean start. This doesn't care if the menu is being shown More... | |
| boolean | invokeMenuState (ModelKindEnum modelKind) |
| invokes the menu state, return true if the model state has change enough to refreesh your View (such as new menu items) More... | |
| ModelStateStruct * | getModel (ModelKindEnum modelKind) |
| retrieves the state model for the modelKind More... | |
| ModelStateStruct * | hasModelForSM_Mode (int SM_Mode) |
| retrieves the state model for the SM_Mode (SM_0 .. SM_LAST)l. NULL if none More... | |
| char * | getModelSemanticMarker (ModelKindEnum modelKind) |
| retrieves a semantic marker for the current selected item More... | |
| void | initModelStructs_ModelController () |
| initialize the objects More... | |
| void | setTimerDelaySeconds_mainModule (int delaySeconds) |
| void | setTimerDelaySecondsMax_mainModule (int delaySecondsMax) |
| void | startStopTimer_mainModule (boolean startTimer) |
| void | invokePair_ModelController () |
| void | invokeUnpairNoName_ModelController () |
| #define ModelKindEnumMax 4 |
Definition at line 17 of file ModelController.h.
| enum ModelKindEnum |
a pseudo Class
the ModelKindEnum is what state we are holding. There will be state models behind each of these.
| Enumerator | |
|---|---|
| pairedDeviceModel | |
| rebootModel | |
| menusModel | |
| timerModel | |
Definition at line 10 of file ModelController.h.
state variables
MENUS Pairing APMode Timer Advanced Status WIFI sharing Guest Feed Settings DocFollow help HomePage /WIFI Feed WIFI Share
| Enumerator | |
|---|---|
| pairedButNotConnectedEnum | |
| pairedAndConnectedEnum | |
| pairableAndConnectedEnum | |
| notConnectedEnum | factory default but not connecte to anything.. |
Definition at line 36 of file ModelController.h.
| ModelStateStruct * getModel | ( | ModelKindEnum | modelKind | ) |
retrieves the state model for the modelKind
Definition at line 273 of file ModelController.cpp.


| char * getModelSemanticMarker | ( | ModelKindEnum | modelKind | ) |
retrieves a semantic marker for the current selected item
retrieves a semantic marker for the current selected item. Return null if none specified YET TODO.. right now the logis is in MQTTNetworking .. so need to figure something nice out..
default is the view is the same
what model struct to use
Definition at line 1269 of file ModelController.cpp.

| ModelStateStruct * hasModelForSM_Mode | ( | int | SM_Mode | ) |
retrieves the state model for the SM_Mode (SM_0 .. SM_LAST)l. NULL if none
retrieves the state model for the SM_Mode (SM_0 .. SM_LAST)l. NULL if none
Definition at line 283 of file ModelController.cpp.

| void incrementMenuState | ( | ModelKindEnum | modelKind | ) |
increments the device states deviceState (wrapping around)
Definition at line 301 of file ModelController.cpp.

| void initModelStructs_ModelController | ( | ) |
initialize the objects
for the next page state 0..n
initialize the random:
true if still waiting for delay to finish
length of delay get from in EPROM
feed local instead of MQTT or BLE..
Definition at line 79 of file ModelController.cpp.


| boolean invokeMenuState | ( | ModelKindEnum | modelKind | ) |
invokes the menu state, return true if the model state has change enough to refreesh your View (such as new menu items)
invokes the menu state, return true if the model state has change enough to refreesh your View (such as new menu items) NOTE: This is the LONG press on the M5 button (the BLUE item)
default is the view is the same
what model struct to use
the pairdDeviceModel kind
factory default but not connecte to anything..
8.16.25 BLE CLIENT
8.16.25 BLE CLIENT
for now, the color is incremented in the displayModule
8.16.25 MQTT
BUT at the MQTT level not web page level
9.30.22 IF SET .. send a feed but to all devices except ours and our pair (if any) uses new wildcard syntax either ! OUR NAME [ & ! OUR_CONNECTED_NAME
8.16.25 MQTT
BUT at the MQTT level not web page level
9.30.22 IF SET .. send a feed but to all devices except ours and our pair (if any) uses new wildcard syntax either ! OUR NAME [ & ! OUR_CONNECTED_NAME
this has the # so it is treated slightly different, but tacking on the device for example..
8.16.25 MQTT
BUT at the MQTT level not web page level
9.30.22 IF SET .. send a feed but to all devices except ours and our pair (if any) uses new wildcard syntax either ! OUR NAME [ & ! OUR_CONNECTED_NAME
This just goes to the 0'th page in the stream..
1 based (not 0 based)
this has the # so it is treated slightly different, but tacking on the device for example..
set transient look for PTClicker
11.4.22 (after Maggie Bluetic was fed with Pumpking Uno and GreyGoose
use lookup
Issue: #222 for #206, this sets the current mode to SM_doc_follow, but when at that page in the the current mode (which is now SM_doc_follow) won't let the page go somewhere else (except in this case we are the same page). Only but a physical button click. I THINK THE ANSWER: if current and next are the same an SM_doc_follow, then do the page change..
if HELP then printout preferences to the debug window
if HELP .. show the status print the preferences to SerialDebug
This will restart the timer..
same login for each
make sure the max is >= min
11.29.23 add the random feed
now use those values to create a new random time.. not needed until the START above
Delay .. no-opp
Definition at line 940 of file ModelController.cpp.

| void invokePair_ModelController | ( | ) |
performs the pairing.. to whatever is currently connected, this means a message could make that happen for a device (ESP-32) with no user interface.
this is where it needs to know if GEN3. If so, then if their is a paired name .. If GEN3, don't overreight the device name in case it was set by the user..
always set the ADDRESS
This means the name
Definition at line 391 of file ModelController.cpp.


| void invokeUnpairNoName_ModelController | ( | ) |
just unpair .. don't skip performs the unpairing
refactored base
8.16.25 BLE CLIENT
Definition at line 369 of file ModelController.cpp.


| char * menuForState | ( | ModelKindEnum | modelKind, |
| int | item | ||
| ) |
returns the menu string for the deviceState's item number (use woudl go 0..maxItems -1
MENUS Pairing APMode Timer Advanced Status WIFI sharing Guest Feed Settings DocFollow help HomePage /WIFI Feed WIFI Share
Max == 4 if not running (START, TIME, MAXTIME, DELAY)
draw the state we are in..
update menu with seconds countdown
only if stopped... max == 4, other max == 2
show max
Definition at line 665 of file ModelController.cpp.

| void restartAllMenuStates_ModelController | ( | ) |
restarts all the menu states to the first one .. useful for getting a clean start. This doesn't care if the menu is being shown
Definition at line 316 of file ModelController.cpp.


| void setTimerDelaySeconds_mainModule | ( | int | delaySeconds | ) |
! TIMER Remote control set delay seconds MQTT: set: timerdelay, val:seconds
save in EPROM
Definition at line 145 of file ModelController.cpp.


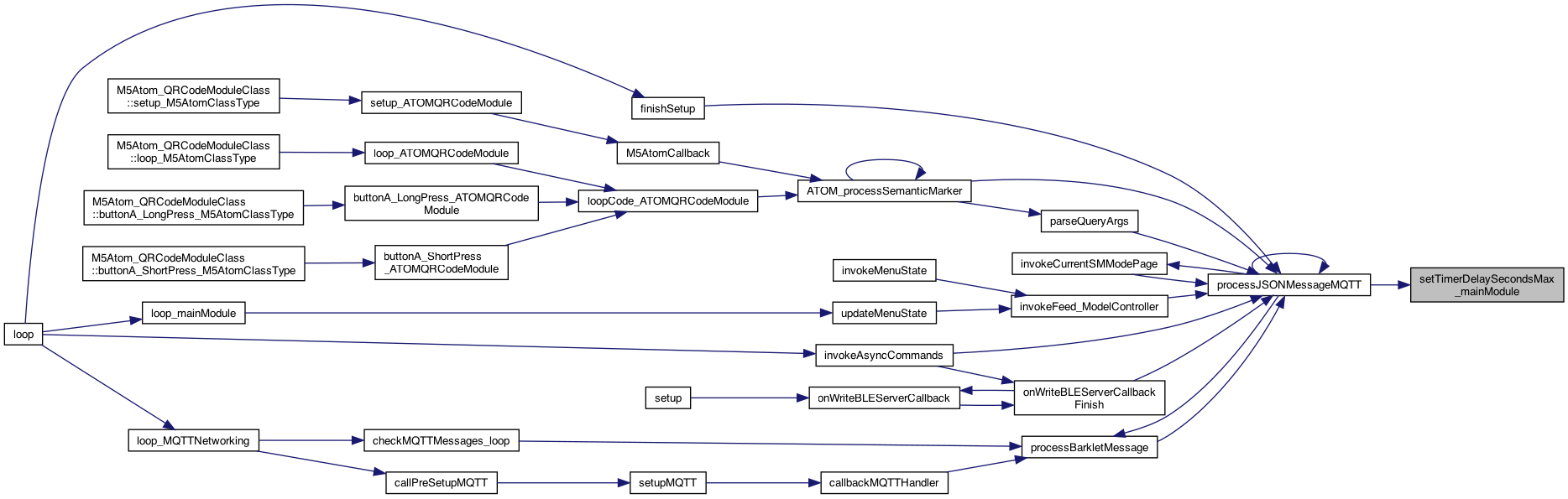
| void setTimerDelaySecondsMax_mainModule | ( | int | delaySeconds | ) |
! TIMER Remote control set delay seconds MQTT: set: timerdelayMax, val:seconds
! TIMER Remote control set delay seconds MQTT: set: timerdelay,Max val:seconds
save in EPROM
Definition at line 159 of file ModelController.cpp.


| void startStopTimer_mainModule | ( | boolean | startTimer | ) |
! TIMER Remote control start MQTT: set: starttimer, val: true/false (true == start timer, false = stop timer)
Definition at line 191 of file ModelController.cpp.


| void updateMenuState | ( | ModelKindEnum | modelKind | ) |
updates the model for the menu state (this will initialize if not done yet..)
updates the model for the menu state (this will initialize if not done yet..)
must save since many preferences are called...
the pairedName stored in EPROM can be an Address (eg. 03:34:23:33)
show the BLE connected status at the bottom (G3 if gen3), WIFI, and AP if APmode 8.16.25 BLE CLIENT
whether the gateway is on.. this isn't using the Gx just BLE or GE3
name of paired device (if any) in EPROM
name of connected device, or "" if not specified, which means not pairable
compare to what's connected ..
is paired and connected (to that pair .. if BLECLient working right)
if connectedBLE then either paired or not-paired
if the EPROM's pairedDevice/Address == what's connected, then we are paired and connected
is paired
not connected, so paired if a valid paired name/address
if the EPROM's pairedDevice/Address is set then paired and NOT connected
unpaired
MENUS Pairing APMode Timer Advanced Status WIFI sharing Guest Feed Settings DocFollow help HomePage /WIFI Feed WIFI Share
calculate the current second counter..
the number of seconds since starting the loop
if count <=0 then finished..
11.29.23 use a random calculate a new random
if local .. send a command directly to the device..
send the command to the stepper.. not a BLE command
for now only invoke the feed ... todo mroe things.. STATUS, WIFI FEED, DOCFOLLOW
added a max delay
TODO: look at a scrolling idea if > 6 ...
Definition at line 443 of file ModelController.cpp.

