|
ESP_IOT v2.5
IOT ESP Coding
|
#include "../SensorClass/SensorClassType.h"

Go to the source code of this file.
Classes | |
| struct | sensorStruct |
| struct | sensorsStruct |
| wrap sensors More... | |
| struct | ChainButtonStruct |
| struct | ChainUseStruct |
Macros | |
| #define | STEPPER_IS_UNO 1 |
| #define | STEPPER_IS_MINI 2 |
| #define | STEPPER_IS_TUMBLER 3 |
| #define | PREFERENCE_MAIN_GATEWAY_VALUE 0 |
| #define | PREFERENCE_MAIN_BLE_SERVER_VALUE 1 |
| #define | PREFERENCE_MAIN_BLE_CLIENT_VALUE 2 |
| #define | PREFERENCE_STEPPER_BUZZER_VALUE 3 |
| stepper preferences More... | |
| #define | PREFERENCE_STEPPER_SINGLE_FEED_VALUE 4 |
| #define | PREFERENCE_STEPPER_AUTO_FEED_VALUE 5 |
| #define | PREFERENCE_STEPPER_JACKPOT_FEED_VALUE 6 |
| #define | PREFERENCE_STEPPER_ANGLE_FLOAT_SETTING 7 |
| #define | PREFERENCE_STEPPER_KIND_VALUE 8 |
| uses STEPPER type More... | |
| #define | PREFERENCE_STEPPER_FEEDS_PER_JACKPOT 9 |
| #define | PREFERENCE_SENSOR_TILT_VALUE 10 |
| Sensor preferences. More... | |
| #define | PREFERENCE_SENSOR_PIR_VALUE 11 |
| #define | PREFERENCE_SEMANTIC_MARKER_ZOOMED_VALUE 12 |
| Display preferences (SemanticMarker etc) - boolean. More... | |
| #define | PREFERENCE_DISPLAY_ON_BLANK_SCREEN_VALUE 13 |
| Display preferences - show messages on blank screen- boolean. More... | |
| #define | PREFERENCE_DISPLAY_SCREEN_TIMEOUT_VALUE 14 |
| sets the timeout value More... | |
| #define | PREFERENCE_HIGH_TEMP_POWEROFF_VALUE 15 |
| sets the max temp for a poweroff More... | |
| #define | PREFERENCE_IS_MINIMAL_MENU_SETTING 16 |
| sets the max temp for a poweroff More... | |
| #define | PREFERENCE_NO_BUTTON_CLICK_POWEROFF_SETTING 17 |
| #define | WIFI_CREDENTIALS_MAX 2 |
| for now, save 2 WIFI Credentials More... | |
| #define | PREFERENCE_WIFI_CREDENTIAL_1_SETTING 18 |
| #define | PREFERENCE_WIFI_CREDENTIAL_2_SETTING 19 |
| #define | PREFERENCE_PAIRED_DEVICE_SETTING 20 |
| the paired device for guest device feeding (6.6.22) More... | |
| #define | PREFERENCE_DEVICE_NAME_SETTING 21 |
| the device name itself (6.6.22) More... | |
| #define | PREFERENCE_FIRST_TIME_FEATURE_SETTING 22 |
| a firsttime feature flag (only 1 per build) 7.12.22 defaulting to TRUE More... | |
| #define | PREFERENCE_ONLY_GEN3_CONNECT_SETTING 23 |
| if true, only BLEClient connect to GEN3 feeders.. More... | |
| #define | PREFERENCE_SCREEN_COLOR_SETTING 24 |
| ithe color of the screen 0..n More... | |
| #define | PREFERENCE_BLE_SERVER_USE_DEVICE_NAME_SETTING 25 |
| if set, the BLE Server (like PTFeeder) will tack on the device name (or none if not defined). More... | |
| #define | PREFERENCE_BLE_USE_DISCOVERED_PAIRED_DEVICE_SETTING 26 |
| #define | PREFERENCE_USE_DOC_FOLLOW_SETTING 27 |
| for More... | |
| #define | PREFERENCE_SUB_DAWGPACK_SETTING 28 |
| 8.17.22 to turn on/off subscribing to the dawgpack topic More... | |
| #define | PREFERENCE_USE_SPIFF_SETTING 29 |
| 8.22.22 to turn on/off SPIFF use (more below..) More... | |
| #define | PREFERENCE_PAIRED_DEVICE_ADDRESS_SETTING 30 |
| the paired device for guest device feeding (6.6.22) .. but the Address 9.3.22 More... | |
| #define | PREFERENCE_STEPPER_FACTORY_CLOCKWISE_MOTOR_DIRECTION_SETTING 31 |
| #define | PREFERENCE_SENDWIFI_WITH_BLE 32 |
| sends the WIFI to all except current device if set More... | |
| #define | PREFERENCE_NOTIFY_BLE_DISCOVERY 33 |
| starts the BLE Discovery notification process - which might be internal or externa (via messages). More... | |
| #define | PREFERENCE_TIMER_INT_SETTING 34 |
| the preference timer More... | |
| #define | PREFERENCE_SUPPORT_GROUPS_SETTING 35 |
| the preference for supporting GROUPS (default true) More... | |
| #define | PREFERENCE_GROUP_NAMES_SETTING 36 |
| the preference setting group names to subscribe (but empty or # go to wildcard, this also supports wildcard in the future) More... | |
| #define | PREFERENCE_DEBUG_INFO_SETTING 37 |
| a place to put some kind of Last Will of what went wrong .. for now (> max tries) More... | |
| #define | PREFERENCE_DEV_ONLY_SM_SETTING 38 |
| adding AP_DEBUG_MODE to let others know that DEBUG eprom is available. Turn this OFF for non dev More... | |
| #define | PREFERENCE_TIMER_MAX_INT_SETTING 39 |
| the preference timer MAX (pairs with PREFERENCE_TIMER_INT_SETTING) More... | |
| #define | PREFERENCE_ATOMS_SETTING 40 |
| 1.1.24 the preference for all the ATOM plugs (format: atomType:value} .. for now just use socket:on More... | |
| #define | PREFERENCE_ATOM_KIND_SETTING 41 |
| 1.4.24 What kind of ATOM plug (set, M5AtomKind, val= {M5AtomSocket, M5AtomScanner} More... | |
| #define | PREFERENCE_SM_ON_PIR_SETTING 42 |
| 1.10.24 Flag on whether a Semantic Marker command is sent on PIR, and the Command to send More... | |
| #define | PREFERENCE_SM_COMMAND_PIR_SETTING 43 |
| 1.10.24 The Semantic Marker command is sent on PIR, and the Command to send More... | |
| #define | PREFERENCE_SM_COMMAND_PIR_OFF_SETTING 44 |
| 1.11.24 The Semantic Marker command is sent on PIR, and the Command to send on OFF (or opposite) More... | |
| #define | PREFERENCE_ATOM_SOCKET_GLOBAL_ONOFF_SETTING 45 |
| 1.12.24 Whether the AtomSocket accepts global on/off messages More... | |
| #define | PREFERENCE_USE_SPIFF_MQTT_SETTING 46 |
| #define | PREFERENCE_USE_SPIFF_QRATOM_SETTING 47 |
| For MQTT writing to the QRATOM. More... | |
| #define | PREFERENCE_STEPPER_AUTO_MOTOR_DIRECTION_SETTING 48 |
| #define | PREFERENCE_INCLUDE_GROUP_NAMES_SETTING 49 |
| 8.2.24 don't change subscription but include these groups (eg. safeHouse,atlasDogs) More... | |
| #define | PREFERENCE_STEPPER_CLOCKWISE_MOTOR_DIRECTION_SETTING 50 |
| #define | PREFERENCE_SENSOR_PLUGS_SETTING 51 |
| #define | PREFERENCE_SENSORS_SETTING 52 |
| #define | PREFERENCE_STEPPER_RPM_SETTING 53 |
| #define | PREFERENCE_STEPPER_2FEED_SETTING 54 |
| #define | PREFERENCE_CHAIN_SENSORS_SETTING 55 |
| #define | MAX_MAIN_PREFERENCES 56 |
| ******* 1 greater than last value **** IMPORTANT *** and no gaps.. More... | |
| #define | ATOM_KIND_M5_SCANNER 0 |
| returned from mainModule More... | |
| #define | ATOM_KIND_M5_SOCKET 1 |
| #define | NEW_SENSORS_PREFERENCE |
| #define | CHAIN_USE_MAX 15 |
| #define | BUTTON_ANY -1 |
| #define | BUTTON_SHORT_PRESS 0 |
| #define | BUTTON_LONG_PRESS 1 |
| #define | BUTTON_DOUBLE_PRESS 2 |
| #define | BUTTON_JOYSTICK_LEFT 100 |
| map x,y to quadrants More... | |
| #define | BUTTON_JOYSTICK_TOP 101 |
| #define | BUTTON_JOYSTICK_RIGHT 102 |
| #define | BUTTON_JOYSTICK_BOTTOM 103 |
Typedefs | |
| typedef struct sensorStruct | SensorStruct |
| typedef struct sensorsStruct | SensorsStruct |
| wrap sensors More... | |
Enumerations | |
| enum | SensorKindEnum { sensorClassTypeEnum = 0 , chainClassTypeEnum = 1 } |
Functions | |
| boolean | topicInIncludeGroup (char *topic) |
| void | setIncludeGroups (char *groups) |
| 8.2.24 set the include group (and cache it), called from MQTT More... | |
| void | initPreferencesMainModule () |
| initialize the _preferencesMainLookup with EPROM lookup names More... | |
| void | printPreferenceValues_mainModule () |
| print the preferences to SerialDebug More... | |
| void | initAppendingPreference_mainModule (int preferenceID) |
| called to init the preference. This won't save anything until storePreference called More... | |
| void | appendPreference_mainModule (int preferenceID, String preferenceValue) |
| called to append to a a preference (which will be an identifier and a string, which can be converted to a number or boolean) More... | |
| void | storePreference_mainModule (int preferenceID, String preferenceValue) |
| called to append to a a preference (which will be an identifier and a string, which can be converted to a number or boolean) More... | |
| void | resetPreference_mainModule (int preferenceID) |
| called to reset to blank a preference (which will be an identifier and a string, which can be converted to a number or boolean) More... | |
| void | savePreference_mainModule (int preferenceID, String preferenceValue) |
| called to set a preference (which will be an identifier and a string, which can be converted to a number or boolean) More... | |
| boolean | getPreferenceBoolean_mainModule (int preferenceID) |
| called to set a preference (which will be an identifier and a string, which can be converted to a number or boolean) More... | |
| void | savePreferenceBoolean_mainModule (int preferenceID, boolean flag) |
| save a boolean preference More... | |
| void | togglePreferenceBoolean_mainModule (int preferenceID) |
| toggles a preference boolean More... | |
| char * | getPreference_mainModule (int preferenceID) |
| char * | getPreferenceString_mainModule (int preferenceID) |
| returns the preference but in it's own string buffer. As long as you use it before calling getPreferenceString again, it won't be overwritten More... | |
| int | getPreferenceInt_mainModule (int preferenceID) |
| called to get a preference (which will be an identifier and a string, which can be converted to a number or boolean) More... | |
| void | savePreferenceInt_mainModule (int preferenceID, int val) |
| sets an int More... | |
| void | savePreferenceIntFromString_mainModule (int preferenceID, char *val) |
| sets an int, but only if a valid integer, and no signs More... | |
| float | getPreferenceFloat_mainModule (int preferenceID) |
| called to get a preference (which will be an identifier and a string, which can be converted to a number or boolean) More... | |
| void | savePreferenceFloat_mainModule (int preferenceID, float val) |
| called to set a preference (which will be an identifier and a string, which can be converted to a number or boolean) More... | |
| void | setOnBootPreferences_mainModule () |
| set some defaults on boot - that override EPROM this can be called on the HOME screen to set back to normal mode.. More... | |
| boolean | isValidPairedDevice_mainModule () |
| returns if the paired device is not NONE More... | |
| char * | getPairedDevice_mainModule () |
| returns if the paired device is not NONE More... | |
| char * | getPairedDeviceAddress_mainModule () |
| returns if the paired device is not NONE More... | |
| char * | getPairedDeviceOrAddress_mainModule () |
| returns if the paired device is not NONE .. returns address or device More... | |
| void | resetAllPreferences_mainModule () |
| resets preferences.. Currently only reset all, but eventually reset(groups..) More... | |
| void | setDiscoverM5PTClicker (boolean flag) |
| boolean | getDiscoverM5PTClicker () |
| get option More... | |
| void | savePreferenceATOMKind_MainModule (String value) |
| new 1.4.24 setting ATOM kind (eg. M5AtomSocket, M5AtomScanner). MQTT message "set":"M5AtomKind", val= More... | |
| char * | getPreferenceATOMKind_MainModule () |
| new 1.4.24 setting ATOM kind (eg. M5AtomSocket, M5AtomScanner) More... | |
| int | getM5ATOMKind_MainModule () |
| new 1.4.24 setting ATOM kind (eg. ATOM_KIND_M5_SCANNER, ATOM_KIND_M5_SOCKET) More... | |
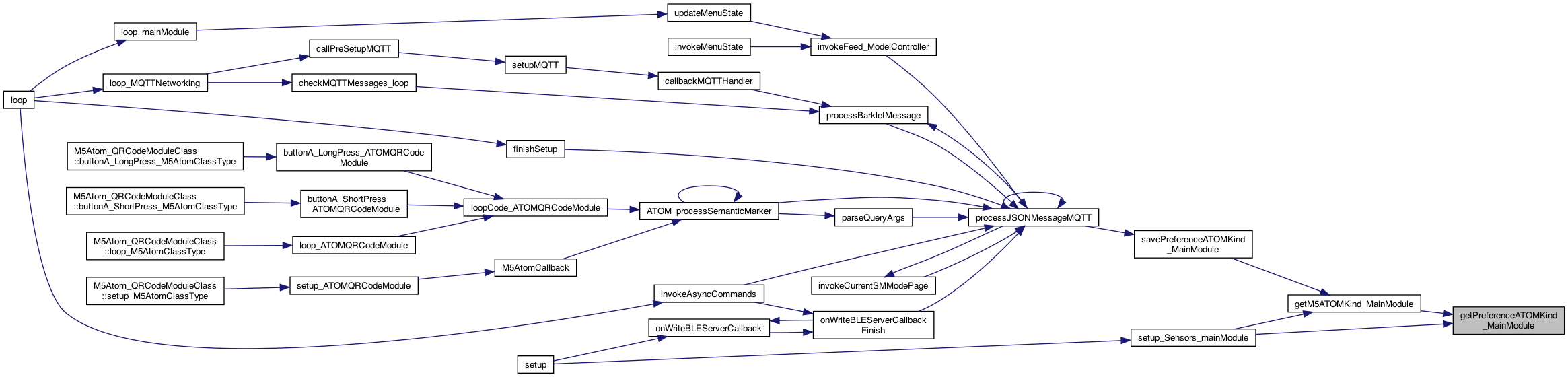
| SensorsStruct * | getSensors_mainModule () |
| return the sensor specified or null More... | |
| SensorStruct * | getSensor_mainModule (char *sensorName) |
| return the sensor specified or null More... | |
| void | setSensorsString_mainModule (char *sensorsString) |
| void | initSensorStringsFromEPROM_mainModule () |
| void | printSensors_mainModule (SensorsStruct *sensors) |
| print sensors, passing in a struct More... | |
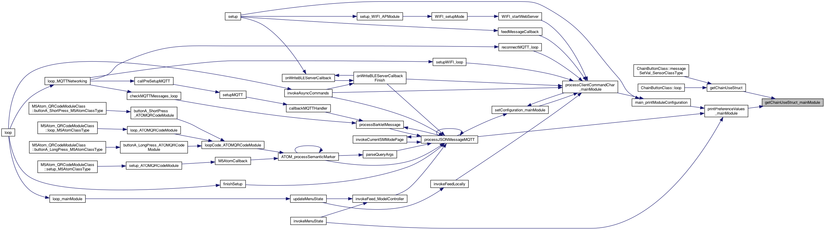
| ChainUseStruct * | getChainUseStruct_mainModule () |
| get the chain struct More... | |
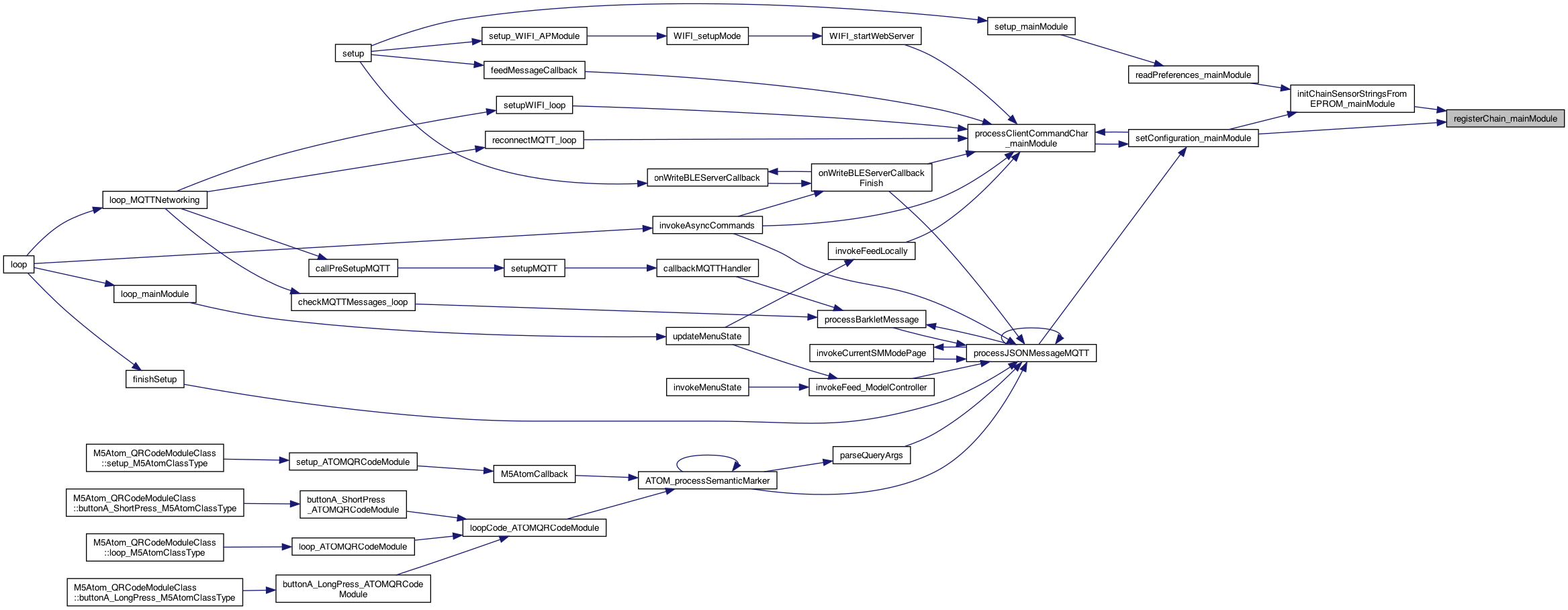
| void | registerChain_mainModule (String classType, int buttonNumber, int pressKind, String setString, String valString, String deviceString) |
| void | setChainSensorsString_mainModule (char *sensorsString) |
| void | initChainSensorStringsFromEPROM_mainModule () |
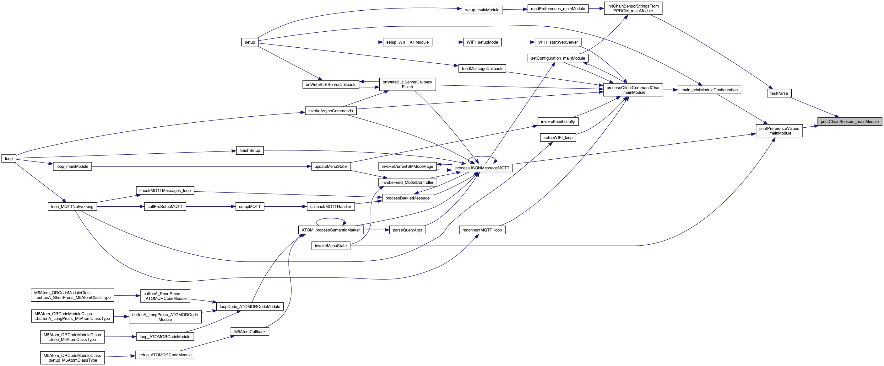
| void | printChainSensors_mainModule (ChainUseStruct *chainUseStruct) |
| print sensors, passing in a struct More... | |
| void | processChainUseStruct (ChainButtonStruct *chainUseStruct) |
| ChainButtonStruct * | getChainUseStruct (int buttonNumber_1based, int pressKind) |
| #define ATOM_KIND_M5_SCANNER 0 |
returned from mainModule
Definition at line 272 of file PreferencesController.h.
| #define ATOM_KIND_M5_SOCKET 1 |
Definition at line 273 of file PreferencesController.h.
| #define BUTTON_ANY -1 |
Definition at line 352 of file PreferencesController.h.
| #define BUTTON_DOUBLE_PRESS 2 |
Definition at line 355 of file PreferencesController.h.
| #define BUTTON_JOYSTICK_BOTTOM 103 |
Definition at line 360 of file PreferencesController.h.
| #define BUTTON_JOYSTICK_LEFT 100 |
map x,y to quadrants
Definition at line 357 of file PreferencesController.h.
| #define BUTTON_JOYSTICK_RIGHT 102 |
Definition at line 359 of file PreferencesController.h.
| #define BUTTON_JOYSTICK_TOP 101 |
Definition at line 358 of file PreferencesController.h.
| #define BUTTON_LONG_PRESS 1 |
Definition at line 354 of file PreferencesController.h.
| #define BUTTON_SHORT_PRESS 0 |
Definition at line 353 of file PreferencesController.h.
| #define CHAIN_USE_MAX 15 |
7.9.25 reset SENSORS to default "BuzzerSensorClass,23,33,L9110S_DCStepperClass,21,25"
Definition at line 350 of file PreferencesController.h.
| #define MAX_MAIN_PREFERENCES 56 |
******* 1 greater than last value **** IMPORTANT *** and no gaps..
Definition at line 172 of file PreferencesController.h.
| #define NEW_SENSORS_PREFERENCE |
Definition at line 279 of file PreferencesController.h.
| #define PREFERENCE_ATOM_KIND_SETTING 41 |
1.4.24 What kind of ATOM plug (set, M5AtomKind, val= {M5AtomSocket, M5AtomScanner}
Definition at line 115 of file PreferencesController.h.
| #define PREFERENCE_ATOM_SOCKET_GLOBAL_ONOFF_SETTING 45 |
1.12.24 Whether the AtomSocket accepts global on/off messages
Definition at line 124 of file PreferencesController.h.
| #define PREFERENCE_ATOMS_SETTING 40 |
1.1.24 the preference for all the ATOM plugs (format: atomType:value} .. for now just use socket:on
Definition at line 112 of file PreferencesController.h.
| #define PREFERENCE_BLE_SERVER_USE_DEVICE_NAME_SETTING 25 |
if set, the BLE Server (like PTFeeder) will tack on the device name (or none if not defined).
Definition at line 61 of file PreferencesController.h.
| #define PREFERENCE_BLE_USE_DISCOVERED_PAIRED_DEVICE_SETTING 26 |
if set, the BLE Client will look for its service base name (PTFeeder or PTClicker), but if that name also has an extension (:ScoobyDoo), and this is set, it will only connect if the PREFERENCE_PAIRED_DEVICE_SETTING has the same device name in the discovered name
Definition at line 64 of file PreferencesController.h.
| #define PREFERENCE_CHAIN_SENSORS_SETTING 55 |
12.21.25 Winter Solstice party .. issue #365 Object Oriented Sensors as well define the sensors (not sensorPlugs). MQTT: set:sensor, set:sensors
Definition at line 168 of file PreferencesController.h.
| #define PREFERENCE_DEBUG_INFO_SETTING 37 |
a place to put some kind of Last Will of what went wrong .. for now (> max tries)
Definition at line 101 of file PreferencesController.h.
| #define PREFERENCE_DEV_ONLY_SM_SETTING 38 |
adding AP_DEBUG_MODE to let others know that DEBUG eprom is available. Turn this OFF for non dev
9.28.23 #272 only show Semantic Markers that are sent directly to the device
Definition at line 106 of file PreferencesController.h.
| #define PREFERENCE_DEVICE_NAME_SETTING 21 |
the device name itself (6.6.22)
Definition at line 52 of file PreferencesController.h.
| #define PREFERENCE_DISPLAY_ON_BLANK_SCREEN_VALUE 13 |
Display preferences - show messages on blank screen- boolean.
Definition at line 33 of file PreferencesController.h.
| #define PREFERENCE_DISPLAY_SCREEN_TIMEOUT_VALUE 14 |
sets the timeout value
Definition at line 35 of file PreferencesController.h.
| #define PREFERENCE_FIRST_TIME_FEATURE_SETTING 22 |
a firsttime feature flag (only 1 per build) 7.12.22 defaulting to TRUE
Definition at line 54 of file PreferencesController.h.
| #define PREFERENCE_GROUP_NAMES_SETTING 36 |
the preference setting group names to subscribe (but empty or # go to wildcard, this also supports wildcard in the future)
Definition at line 98 of file PreferencesController.h.
| #define PREFERENCE_HIGH_TEMP_POWEROFF_VALUE 15 |
sets the max temp for a poweroff
Definition at line 37 of file PreferencesController.h.
| #define PREFERENCE_INCLUDE_GROUP_NAMES_SETTING 49 |
8.2.24 don't change subscription but include these groups (eg. safeHouse,atlasDogs)
Definition at line 139 of file PreferencesController.h.
| #define PREFERENCE_IS_MINIMAL_MENU_SETTING 16 |
sets the max temp for a poweroff
Definition at line 39 of file PreferencesController.h.
| #define PREFERENCE_MAIN_BLE_CLIENT_VALUE 2 |
Definition at line 14 of file PreferencesController.h.
| #define PREFERENCE_MAIN_BLE_SERVER_VALUE 1 |
Definition at line 13 of file PreferencesController.h.
| #define PREFERENCE_MAIN_GATEWAY_VALUE 0 |
These are the "preferenceID" in the calls below.. **** Preferences Setup, called from reading EPROM, and from someone saving a preference ****
Definition at line 12 of file PreferencesController.h.
| #define PREFERENCE_NO_BUTTON_CLICK_POWEROFF_SETTING 17 |
sets stepper angle, a floating point number sets screentimeout if not button clicks (set,noclick,val,seconds) NO poweroff with the GATEWAY mode
Definition at line 43 of file PreferencesController.h.
| #define PREFERENCE_NOTIFY_BLE_DISCOVERY 33 |
starts the BLE Discovery notification process - which might be internal or externa (via messages).
Definition at line 88 of file PreferencesController.h.
| #define PREFERENCE_ONLY_GEN3_CONNECT_SETTING 23 |
if true, only BLEClient connect to GEN3 feeders..
Definition at line 56 of file PreferencesController.h.
| #define PREFERENCE_PAIRED_DEVICE_ADDRESS_SETTING 30 |
the paired device for guest device feeding (6.6.22) .. but the Address 9.3.22
Definition at line 74 of file PreferencesController.h.
| #define PREFERENCE_PAIRED_DEVICE_SETTING 20 |
the paired device for guest device feeding (6.6.22)
Definition at line 50 of file PreferencesController.h.
| #define PREFERENCE_SCREEN_COLOR_SETTING 24 |
ithe color of the screen 0..n
Definition at line 58 of file PreferencesController.h.
| #define PREFERENCE_SEMANTIC_MARKER_ZOOMED_VALUE 12 |
Display preferences (SemanticMarker etc) - boolean.
Definition at line 31 of file PreferencesController.h.
| #define PREFERENCE_SENDWIFI_WITH_BLE 32 |
sends the WIFI to all except current device if set
Definition at line 85 of file PreferencesController.h.
| #define PREFERENCE_SENSOR_PIR_VALUE 11 |
Definition at line 29 of file PreferencesController.h.
| #define PREFERENCE_SENSOR_PLUGS_SETTING 51 |
issue #338 sensor definition (in work) This will be a string in JSON format with various PIN and BUS information
Definition at line 149 of file PreferencesController.h.
| #define PREFERENCE_SENSOR_TILT_VALUE 10 |
Sensor preferences.
Definition at line 28 of file PreferencesController.h.
| #define PREFERENCE_SENSORS_SETTING 52 |
5.14.25 Dead 5.14.74 Montana issue #365 Object Oriented Sensors as well define the sensors (not sensorPlugs). MQTT: set:sensor, set:sensors
Definition at line 154 of file PreferencesController.h.
| #define PREFERENCE_SM_COMMAND_PIR_OFF_SETTING 44 |
1.11.24 The Semantic Marker command is sent on PIR, and the Command to send on OFF (or opposite)
Definition at line 122 of file PreferencesController.h.
| #define PREFERENCE_SM_COMMAND_PIR_SETTING 43 |
1.10.24 The Semantic Marker command is sent on PIR, and the Command to send
Definition at line 120 of file PreferencesController.h.
| #define PREFERENCE_SM_ON_PIR_SETTING 42 |
1.10.24 Flag on whether a Semantic Marker command is sent on PIR, and the Command to send
Definition at line 118 of file PreferencesController.h.
| #define PREFERENCE_STEPPER_2FEED_SETTING 54 |
9.3.25 back from LA, Horses out. Tyler on lap. Europe next week sets the 2feed option (go back and forth)
Definition at line 163 of file PreferencesController.h.
| #define PREFERENCE_STEPPER_ANGLE_FLOAT_SETTING 7 |
Definition at line 22 of file PreferencesController.h.
| #define PREFERENCE_STEPPER_AUTO_FEED_VALUE 5 |
Definition at line 20 of file PreferencesController.h.
| #define PREFERENCE_STEPPER_AUTO_MOTOR_DIRECTION_SETTING 48 |
8.2.24 to let older Tumbler NOT do the auto direction (back and forth) Isue #332 it will set via message: autoMotorDirection {"set":"autoMotorDirection","val":"true"}
Definition at line 136 of file PreferencesController.h.
| #define PREFERENCE_STEPPER_BUZZER_VALUE 3 |
stepper preferences
Definition at line 17 of file PreferencesController.h.
| #define PREFERENCE_STEPPER_CLOCKWISE_MOTOR_DIRECTION_SETTING 50 |
retreives the motor direction| 1) = default, clockwise; 0 = REVERSE, counterclockwise 9.8.22 false = reverse == counterclockwise TRUE == default 8.18.24 this one changes ...
Definition at line 145 of file PreferencesController.h.
| #define PREFERENCE_STEPPER_FACTORY_CLOCKWISE_MOTOR_DIRECTION_SETTING 31 |
retreives the motor direction| 1) = default, clockwise; 0 = REVERSE, counterclockwise 9.8.22 false = reverse == counterclockwise TRUE == default 8.18.24 note this changes so you can switch directions. the FACTORY_CLOCKWISE below is the original one time setting. Renamed to FACTORY for backward compatible
Definition at line 82 of file PreferencesController.h.
| #define PREFERENCE_STEPPER_FEEDS_PER_JACKPOT 9 |
Definition at line 25 of file PreferencesController.h.
| #define PREFERENCE_STEPPER_JACKPOT_FEED_VALUE 6 |
Definition at line 21 of file PreferencesController.h.
| #define PREFERENCE_STEPPER_KIND_VALUE 8 |
uses STEPPER type
Definition at line 24 of file PreferencesController.h.
| #define PREFERENCE_STEPPER_RPM_SETTING 53 |
8.14.25 Dead Movie from 10.19.1974 tonight.. issue #394 stepperRPM stepper RPM
Definition at line 159 of file PreferencesController.h.
| #define PREFERENCE_STEPPER_SINGLE_FEED_VALUE 4 |
Definition at line 19 of file PreferencesController.h.
| #define PREFERENCE_SUB_DAWGPACK_SETTING 28 |
8.17.22 to turn on/off subscribing to the dawgpack topic
Definition at line 69 of file PreferencesController.h.
| #define PREFERENCE_SUPPORT_GROUPS_SETTING 35 |
the preference for supporting GROUPS (default true)
Definition at line 94 of file PreferencesController.h.
| #define PREFERENCE_TIMER_INT_SETTING 34 |
the preference timer
Definition at line 91 of file PreferencesController.h.
| #define PREFERENCE_TIMER_MAX_INT_SETTING 39 |
the preference timer MAX (pairs with PREFERENCE_TIMER_INT_SETTING)
Definition at line 109 of file PreferencesController.h.
| #define PREFERENCE_USE_DOC_FOLLOW_SETTING 27 |
for
Definition at line 66 of file PreferencesController.h.
| #define PREFERENCE_USE_SPIFF_MQTT_SETTING 46 |
4.4.24 Adding SPIFF for MQTT and QRATOM seperately For MQTT writing to the SPIFF
Definition at line 128 of file PreferencesController.h.
| #define PREFERENCE_USE_SPIFF_QRATOM_SETTING 47 |
For MQTT writing to the QRATOM.
Definition at line 130 of file PreferencesController.h.
| #define PREFERENCE_USE_SPIFF_SETTING 29 |
8.22.22 to turn on/off SPIFF use (more below..)
Definition at line 71 of file PreferencesController.h.
| #define PREFERENCE_WIFI_CREDENTIAL_1_SETTING 18 |
Definition at line 47 of file PreferencesController.h.
| #define PREFERENCE_WIFI_CREDENTIAL_2_SETTING 19 |
Definition at line 48 of file PreferencesController.h.
| #define STEPPER_IS_MINI 2 |
Definition at line 8 of file PreferencesController.h.
| #define STEPPER_IS_TUMBLER 3 |
Definition at line 9 of file PreferencesController.h.
| #define STEPPER_IS_UNO 1 |
Definition at line 7 of file PreferencesController.h.
| #define WIFI_CREDENTIALS_MAX 2 |
for now, save 2 WIFI Credentials
Definition at line 46 of file PreferencesController.h.
| typedef struct sensorsStruct SensorsStruct |
wrap sensors
| typedef struct sensorStruct SensorStruct |
sensor struct defines the structure
| enum SensorKindEnum |
12.17.25 No Power. 1 tree down, HIGH winds last night, no flooding here, but valleys and roads bad extend the parser for different SensorKindEnum with different number of parameters and types (int vs str) There will be a setSensors (existing), and then a setM5Chain the new one.. it's own EPROM too the SensorKindEnum is what state we are holding. There will be state models behind each of these.
| Enumerator | |
|---|---|
| sensorClassTypeEnum | |
| chainClassTypeEnum | |
Definition at line 294 of file PreferencesController.h.
| void appendPreference_mainModule | ( | int | preferenceID, |
| String | preferenceValue | ||
| ) |
called to append to a a preference (which will be an identifier and a string, which can be converted to a number or boolean)
Definition at line 351 of file PreferencesController.cpp.

| ChainButtonStruct * getChainUseStruct | ( | int | buttonNumber_1based, |
| int | pressKind | ||
| ) |
1.22.26 with puppies, cold dry outside get the ChainUseStruct for the buttonNumber (eg 1..9 (no 0) Column Major in the Matrix (but sequential here) return the definition for this 1 based button number (if any)] //TODO -1 pressKind = -1 (matches first one ..) NOTE: pressKind for Joystick is here.. 1.28.26 you can ask for BUTTON 0 (which will be the deault for the M5Atom single press (or maybe long press)
1.27.26 moved here for generic use .. even by a non chain button 1.22.26 with puppies, cold dry outside get the ChainUseStruct for the buttonNumber (eg 1..9 (no 0) Column Major in the Matrix (but sequential here) return the definition for this 1 based button number (if any)] //TODO -1 pressKind = -1 (matches first one ..) NOTE: pressKind for Joystick is here.. 1.28.26 you can ask for BUTTON 0 (which will be the deault for the M5Atom single press (or maybe long press)
go through looking for N one (0 based)
grab the i'th struct, then look at the button number and pressKind
i is just the entry .. not the button number N'th entry
see if the right pressKind
found one .. go with it
Definition at line 2083 of file PreferencesController.cpp.


| ChainUseStruct * getChainUseStruct_mainModule | ( | ) |
get the chain struct
get the chain struct
Definition at line 1688 of file PreferencesController.cpp.

| boolean getDiscoverM5PTClicker | ( | ) |
get option
Definition at line 1354 of file PreferencesController.cpp.

| int getM5ATOMKind_MainModule | ( | ) |
new 1.4.24 setting ATOM kind (eg. ATOM_KIND_M5_SCANNER, ATOM_KIND_M5_SOCKET)
new 1.4.24 setting ATOM kind (eg. ATOM_KIND_M5_SCANNER, ATOM_KIND_M5_SOCKET) sets global _ATOM_KIND
optimize to only call this retrieval from EPROM 1 time.. unless changing the ATOMKind
Definition at line 1399 of file PreferencesController.cpp.


| char * getPairedDevice_mainModule | ( | ) |
returns if the paired device is not NONE
Definition at line 1089 of file MainModule.cpp.


| char * getPairedDeviceAddress_mainModule | ( | ) |
returns if the paired device is not NONE
Definition at line 1095 of file MainModule.cpp.


| char * getPairedDeviceOrAddress_mainModule | ( | ) |
returns if the paired device is not NONE .. returns address or device
Definition at line 1120 of file MainModule.cpp.

| char * getPreference_mainModule | ( | int | preferenceID | ) |
called to get a preference (which will be an identifier and a string, which can be converted to a number or boolean) NOTE: this reuses same string buffer so will be overwritten on next call. Save value if you need more than one result (such as WIFI credentials, ouch) This mean any getPreference will use the same string .. so unless the result is a number or boolean, then copy it locally..
called to get a preference (which will be an identifier and a string, which can be converted to a number or boolean) Note: no CACHE is looked at here. It's up to the Boolean or Int to do that..
get from EPROM
Definition at line 421 of file PreferencesController.cpp.

| char * getPreferenceATOMKind_MainModule | ( | ) |
new 1.4.24 setting ATOM kind (eg. M5AtomSocket, M5AtomScanner)
Definition at line 1391 of file PreferencesController.cpp.


| boolean getPreferenceBoolean_mainModule | ( | int | preferenceID | ) |
called to set a preference (which will be an identifier and a string, which can be converted to a number or boolean)
CACHE SETTINGS 5
Definition at line 439 of file PreferencesController.cpp.


| float getPreferenceFloat_mainModule | ( | int | preferenceID | ) |
called to get a preference (which will be an identifier and a string, which can be converted to a number or boolean)
called to get a preference (which will be an identifier and a string, which can be converted to a number or boolean)
TODO: 8.18.24 add a cache for floats .. actially cache the string value??
Definition at line 507 of file PreferencesController.cpp.


| int getPreferenceInt_mainModule | ( | int | preferenceID | ) |
called to get a preference (which will be an identifier and a string, which can be converted to a number or boolean)
called to get a preference (which will be an identifier and a string, which can be converted to a number or boolean)
Definition at line 491 of file PreferencesController.cpp.


| char * getPreferenceString_mainModule | ( | int | preferenceID | ) |
returns the preference but in it's own string buffer. As long as you use it before calling getPreferenceString again, it won't be overwritten
Definition at line 485 of file PreferencesController.cpp.


| SensorStruct * getSensor_mainModule | ( | char * | sensorName | ) |
return the sensor specified or null
Definition at line 1467 of file PreferencesController.cpp.

| SensorsStruct * getSensors_mainModule | ( | ) |
return the sensor specified or null
return the sensor specified or null
Definition at line 1461 of file PreferencesController.cpp.

| void initAppendingPreference_mainModule | ( | int | preferenceID | ) |
called to init the preference. This won't save anything until storePreference called
Preferences for the MainModule .. basically generic settings. So any settings you want, add them here. NOTE: These are just "state" values, no methods or events are generated on saving these values.. It's up to the caller to perform events such as turning on the buzzer..
Definition at line 346 of file PreferencesController.cpp.

| void initChainSensorStringsFromEPROM_mainModule | ( | ) |
init the sensorString from EPROM PREFERENCE_SENSOR_PLUGS_SETTING
TODO add code here 1.23.26 storage for the chain sensors EPROM value .. PREFERENCE_CHAIN_SENSORS_SETTING FIRST do the registration maniually .. LATER .. parseSensros
Parse to the global..
add this which is Button -0 (not a Chain button). So if a message comes in for button 0 .. it can find this one..
has to be after the _chainUseStruct global is set...
idea is you define the button and the press kind MatrixCell is Column Major 1,4, 7 // 2,5,8 // 3,6,9
joystick buttons..
1.24.26 don't know what to do yet ... x,y (or left, top, right, botton ??)
eg:
test...
Definition at line 1877 of file PreferencesController.cpp.


| void initPreferencesMainModule | ( | ) |
initialize the _preferencesMainLookup with EPROM lookup names
initialize the _preferencesMainLookup with EPROM lookup names BUT these are not stored in EPROM. The next method
9.4.25 NOTE: tese are in case the EPROM wasn't set. So the EPROM is used over these values..
12.27.23 ON for all M5 (the reason is credentials ...)
12.8.22 default back TRUE default off for the M5 (but it can be turned on later..)
12.27.23 ON for most M5 , but off for the SOCKET
only the SOCKET will be off by default for now...
Sensor preferences
used for first time features..
This is a feeder that gateways to a GEN3
This is a feeder that gateways to a GEN3
REST ARE NOT CACHED
STEPPER preferences (no ifdef.. )
5.2.25 default 0.5 SECONDS (not angle for the HDriver
3.28.23 change default to 5 (from 30)
11.29.23 add a max so random can be used
set with message: set:bleusedevicename,val:on/off
12.8.22 setting to TRUE as default
1.6.23 .. PetTutor Blue app still not always discovering new syntax
set with message: set:bleusepaireddevicename,val:on/off
used for first time features..
8.17.22 to turn on/off subscribing to the dawgpack topic
//! 8.22.22 to turn on/off SPIFF use (not cached yet as it's an infrequent event)
the paired device for guest device feeding (6.6.22) .. but the Address 9.3.22
!retreives the motor direction| 0 (false) = default, clockwise; 1 (true) = REVERSE, counterclockwise 9.8.22 TRUE = reverse == counterclockwise FALSE = default
8.18.24 the factory setting retreives the motor direction| 0 (false) = default, clockwise; 1 (true) = REVERSE, counterclockwise 9.8.22 TRUE = reverse == counterclockwise FALSE = default
10.4.22
11.1.22 TODO.. messages for this..
7.26.23 added group message support (or turn it off) PREFERENCE_SUPPORT_GROUPS_SETTING default OFF 1.15.24
7.26.23 added group message support (or turn it off) PREFERENCE_GROUP_NAMES_SETTING the preference setting group names to subscribe (but empty or # go to wildcard, this also supports wildcard in the future)
a place to put some kind of Last Will of what went wrong .. for now (> max tries) 9.16.23
9.28.23 #272 only show Semantic Markers that are sent directly to the device, default OFF
1.1.24 first version of preferences for the ATOMs depending on which ATOM kind first version, only the socket and the value is on/off syntaxURL socket=off&smscanner=on
1.4.24 What kind of ATOM plug (set, M5AtomKind, val= {M5AtomSocket, M5AtomScanner}
1.10.24 The Semantic Marker command is sent on PIR, and the Command to send
1.10.24 The Semantic Marker command is sent on PIR, and the Command to send
1.11.24 The Semantic Marker command is sent on PIR, and the Command to send for OFF
1.12.24 whether global on/off is allowed. Default on..
//! 4.4.24 to turn on/off SPIFF use (not cached yet as it's an infrequent event)
//! 4.4.24 to turn on/off SPIFF use (not cached yet as it's an infrequent event)
8.2.24 to let older Tumbler NOT do the auto direction (back and forth) Isue #332 it will set via message: autoMotorDirection {"set":"autoMotorDirection","val":"true"}
8.2.24 include these groups (or none) {"set":"includeGroups","val":"group1,group2"}
issue #338 sensor definition (in work) This will be a string in JSON format with various PIN and BUS information
12.21.25 Winter Solstice, Eagles, Party, these are the CHAIN_SENSORS
5.14.25 Dead 5.14.74 Montana issue #365 Object Oriented Sensors as well define the sensors (not sensorPlugs). MQTT: set:sensor, set:sensors 7.9.25 default to BuzzerSensorClass and L9110S_DCStepperClass
8.14.25 Dead Movie from 10.19.1974 tonight.. issue #394 stepperRPM stepper RPM
9.3.25 Dead Movie.. let it grow
Definition at line 668 of file PreferencesController.cpp.


| void initSensorStringsFromEPROM_mainModule | ( | ) |
init the sensorString from EPROM PREFERENCE_SENSOR_PLUGS_SETTING
Parse to the global..
Definition at line 1520 of file PreferencesController.cpp.


| boolean isValidPairedDevice_mainModule | ( | ) |
returns if the paired device is not NONE
returns if the paired device is not NONE
Definition at line 1101 of file MainModule.cpp.


| void printChainSensors_mainModule | ( | ChainUseStruct * | chainUseStruct | ) |
print sensors, passing in a struct
print it 2 ways, one as the EPROM wouild look, the other are the chain use string
go through looking for N one (0 based)
grab the i'th struct, then look at the button number and pressKind
"JC", 3, BUTTON_JOYSTICK_RIGHT, "feed", "", "" );
Definition at line 1972 of file PreferencesController.cpp.


| void printPreferenceValues_mainModule | ( | ) |
print the preferences to SerialDebug
this inits the string to the EPROM value
12.24.25 return the username and password, Kevin feature .. he was setting to WIFI acidently. I updated APP to make that harder note on reboot this won't be set until later, so do another ""
don't change subscription but include these groups (eg. safeHouse,atlasDogs)
1.10.24 Flag on whether a Semantic Marker command is sent on PIR, and the Command to send
1.10.24 The Semantic Marker command is sent on PIR, and the Command to send
1.11.24 The Semantic Marker command is sent on PIR, and the Command to send
1.12.24 The Semantic Marker command is sent on PIR, and the Command to send
5.14.25
12.21.25 5.14.25
8.14.25 Dead Movie from 10.19.1974 tonight.. issue #394 stepperRPM stepper RPM
9.3.25 back from LA, Horses out. Tyler on lap. Europe next week sets the 2feed option (go back and forth)
retrieve a JSON string for the ssid and ssid_password: {'ssid':<ssid>,'ssidPassword':<pass>"}
5.14.25 also print out the sensors print sensors
1.24.26 Clear day .. 2 eagles again on walk
7.31.25
TODO: add preference to not support this?? show example JSON (break up as getPreference re-uses same string...
7.31.25 PIN USE
this needs to have a long pin in the array as well 8.30.25 check if duplicates
Definition at line 1151 of file PreferencesController.cpp.


| void printSensors_mainModule | ( | SensorsStruct * | sensors | ) |
print sensors, passing in a struct
Definition at line 1448 of file PreferencesController.cpp.


| void processChainUseStruct | ( | ChainButtonStruct * | chainUseStruct | ) |
7.9.25 reset SENSORS to default "BuzzerSensorClass,23,33,L9110S_DCStepperClass,21,25" 1.22.26 Dead Morning Dew process the given button 1.24.26 NOTE: this doesn't care about button press or joystick .. it's just run that button
1.22.26 Dead Morning Dew process the given button 1.24.26 NOTE: this doesn't care about button press or joystick .. it's just run that button
1.24.26 look at $options
special
feed .. feed always (done after the code below..)
This will send BLE to our connected device ..
create a set/val message TODO; device, etc.. topic
create a set/val message TODO; device, etc.. topic
send this message
idea is you define the button and the press kind MatrixCell is Column Major 1,4, 7 // 2,5,8 // 3,6,9
Definition at line 2120 of file PreferencesController.cpp.


| void registerChain_mainModule | ( | String | classType, |
| int | buttonNumber, | ||
| int | pressKind, | ||
| String | setString, | ||
| String | valString, | ||
| String | deviceString | ||
| ) |
12.19.25 use the Chain 5.3.25 add a central clearing house for defining PIN use central clearing house for all pins used to we can analyze if there are overlaps pin is the actual number, pinName is the local name (eg. IN1_PIN or VIN_PIN). moduleName is the module in the code, isI2C is whether this is a I2C bus (which we aren't using much yet) 1.22.26 add pressKind and classType
storage is supposed to have been created .. but this line blows ..
update the n'th version grab a pointer to the size already created The array is really contiguous memory .. vs linked list, to the address of the n't array is the pointer to that struct grab the next entry (chainUseCount)
1.23.26 5.3.25 create storage here
store globally
store classType
set the buttonNumber for this chain #
pressKind
set the set for this chain #
set the set for this chain #
set the set for this chain #
increment chainUseCound
Definition at line 2021 of file PreferencesController.cpp.


| void resetAllPreferences_mainModule | ( | ) |
resets preferences.. Currently only reset all, but eventually reset(groups..)
dispatches a call to the command specified. This is run on the next loop()
Definition at line 1334 of file PreferencesController.cpp.


| void resetPreference_mainModule | ( | int | preferenceID | ) |
called to reset to blank a preference (which will be an identifier and a string, which can be converted to a number or boolean)
Definition at line 377 of file PreferencesController.cpp.


| void savePreference_mainModule | ( | int | preferenceID, |
| String | preferenceValue | ||
| ) |
called to set a preference (which will be an identifier and a string, which can be converted to a number or boolean)
Definition at line 318 of file PreferencesController.cpp.

| void savePreferenceATOMKind_MainModule | ( | String | value | ) |
new 1.4.24 setting ATOM kind (eg. M5AtomSocket, M5AtomScanner). MQTT message "set":"M5AtomKind", val=
new 1.4.24 setting ATOM kind (eg. M5AtomSocket, M5AtomScanner). MQTT message "set":"M5AtomKind", val=
new 1.4.24 setting ATOM kind (eg. M5AtomSocket, M5AtomScanner) 1.5.24 also set the initial atom storage Then the device reboots.. so setup() and loop() are for the correct ATOM
1.5.24 also set the initial atom storage 1.4.24 use the _atomKind (which CAN change)
8.1.23 for the ATOM Lite QRCode Reader
12.26.23 for the ATOM Socket Power
Definition at line 1369 of file PreferencesController.cpp.


| void savePreferenceBoolean_mainModule | ( | int | preferenceID, |
| boolean | flag | ||
| ) |
save a boolean preference
TODO: put them in somewhere that is saving EPROM .. a SettingsModule these are implemented in the MainModule (since they are writing to the EPROM) sets and gets the "gateway" functionality
CACHE SETTINGS 5
Definition at line 467 of file PreferencesController.cpp.


| void savePreferenceFloat_mainModule | ( | int | preferenceID, |
| float | val | ||
| ) |
called to set a preference (which will be an identifier and a string, which can be converted to a number or boolean)
convert to a string..
Definition at line 516 of file PreferencesController.cpp.


| void savePreferenceInt_mainModule | ( | int | preferenceID, |
| int | val | ||
| ) |
sets an int
sets an int
CACHE SETTINGS 1
convert to a string..
Definition at line 387 of file PreferencesController.cpp.


| void savePreferenceIntFromString_mainModule | ( | int | preferenceID, |
| char * | val | ||
| ) |
sets an int, but only if a valid integer, and no signs
sets an int, but only if a valid integer, and no signs
Definition at line 402 of file PreferencesController.cpp.


| void setChainSensorsString_mainModule | ( | char * | chainSensorsString | ) |
COPIED from template above.. Only 1 setSensorsString now .. will always append message: set:sensors, val:<val> or empty to clean it out unless a null or blank "" string set a sensor val (array of sensor,pin,pin,sensor,pin,pin...) After each set, the SensorsStruct will be updated
1.23.26 Clear Day .. puppies, tyler, Clear Snowy Mt Rainier
Only 1 setSensorsString now .. will always append unless a null or blank "" string PREFERENCE_CHAIN_SENSORS_SETTING set a sensor val (array of sensor,pin,pin,sensor,pin,pin...)
for now .. resetting 5.17.25
init EPROM
store in EPROM
Parse to the global..
printout
Definition at line 1934 of file PreferencesController.cpp.

| void setDiscoverM5PTClicker | ( | boolean | flag | ) |
transient for now... 10.4.22 set the M5 PTClicker discovery option..
Definition at line 1348 of file PreferencesController.cpp.

| void setIncludeGroups | ( | char * | groups | ) |
8.2.24 set the include group (and cache it), called from MQTT
process the groups..
save persistently
Definition at line 308 of file PreferencesController.cpp.


| void setOnBootPreferences_mainModule | ( | ) |
set some defaults on boot - that override EPROM this can be called on the HOME screen to set back to normal mode..
set some defaults on boot - that override EPROM This is also called when going back tot he MAIN menu (HOME SCREEN)
set zoomed = true (no semantic marker)
use the minimal menu on boot
Definition at line 534 of file PreferencesController.cpp.


| void setSensorsString_mainModule | ( | char * | sensorsString | ) |
Only 1 setSensorsString now .. will always append message: set:sensors, val:<val> or empty to clean it out unless a null or blank "" string set a sensor val (array of sensor,pin,pin,sensor,pin,pin...) After each set, the SensorsStruct will be updated
Only 1 setSensorsString now .. will always append unless a null or blank "" string set a sensor val (array of sensor,pin,pin,sensor,pin,pin...)
for now .. resetting 5.17.25
init EPROM
store in EPROM
Parse to the global..
Definition at line 1493 of file PreferencesController.cpp.


| void storePreference_mainModule | ( | int | preferenceID, |
| String | preferenceValue | ||
| ) |
called to append to a a preference (which will be an identifier and a string, which can be converted to a number or boolean)
turn AP_DEBUG_MODe off for now... 1.1.24 seems the append is goofing things..
Definition at line 361 of file PreferencesController.cpp.


| void togglePreferenceBoolean_mainModule | ( | int | preferenceID | ) |
toggles a preference boolean
Definition at line 410 of file PreferencesController.cpp.


| boolean topicInIncludeGroup | ( | char * | topic | ) |
8.2.24 retrieve the includeGroup really ask a topic if it's in the include group
8.2.24 retrieve the includeGroup really ask a topic if it's in the include group modifies the _
8.2.24 just string match for now.. NOTE: topic is a full path .. but MessageArrived: 'FEED {'deviceName':'MaggieMae'}', onTopic=usersP/groups/atlasDogs
find the topic (eg. usersP/groups/atlasDogs , is atlasDogs
go past the "/"
go through list..
empty is a find .. not specified
note "group" the short name is 2nd so it's asking if "/userP/groups/atlasDogs contains string atlasDogs that way the topic doesn't need to be parsed.. (although it could be wrong :eg atlas also matches..
Definition at line 227 of file PreferencesController.cpp.
