|
ESP_IOT v2.5
IOT ESP Coding
|

Go to the source code of this file.
Macros | |
| #define | SPIFF_FILE_NAME (char*)"/messages.txt" |
| #define | FORMAT_SPIFFS_IF_FAILED true |
| #define | SPIFF_SCREEN_FILE_NAME (char*)"/M5Screen.bmp" |
Functions | |
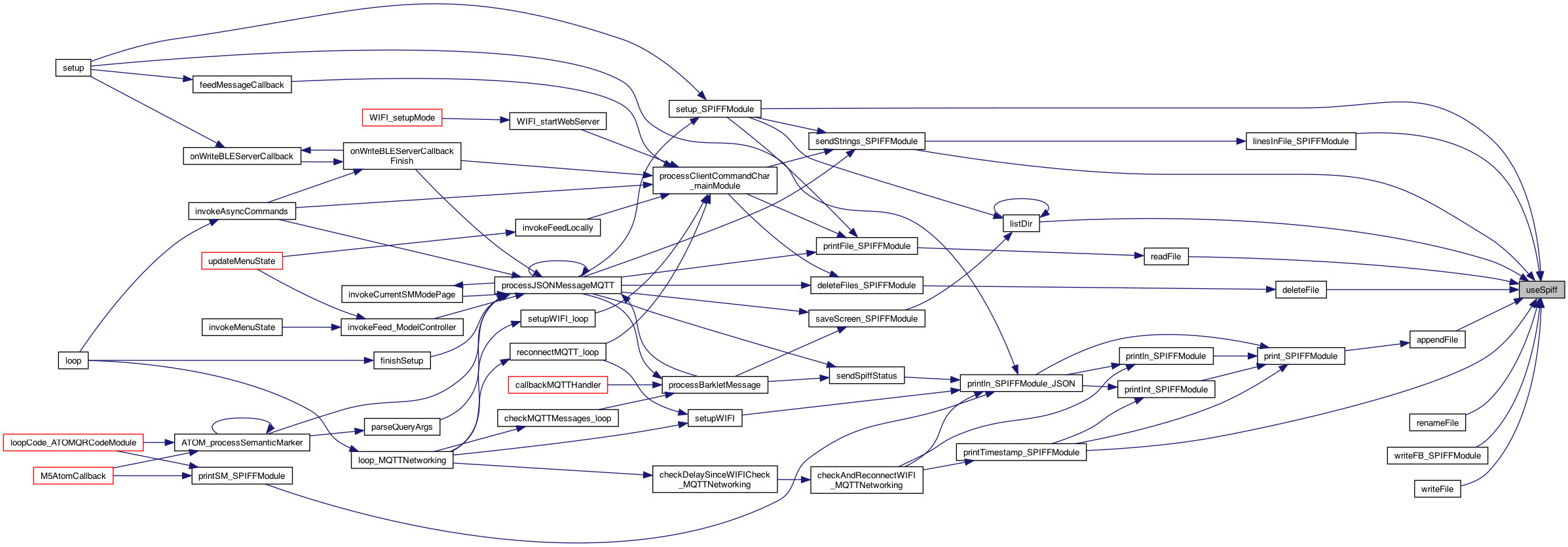
| boolean | useSpiff () |
| helper for using the spiff or not.. More... | |
| void | listDir (fs::FS &fs, const char *dirname, uint8_t levels) |
| list the directory of the SPIFF More... | |
| void | readFile (fs::FS &fs, const char *path) |
| reads the file name specified. The result is SerialDebug.write More... | |
| void | writeFile (fs::FS &fs, const char *path, const char *message) |
| writes the message to the file specified More... | |
| void | appendFile (fs::FS &fs, const char *path, const char *message) |
| appends the message to the file More... | |
| void | renameFile (fs::FS &fs, const char *path1, const char *path2) |
| renames the file More... | |
| void | deleteFile (fs::FS &fs, const char *path) |
| deletes the file specified More... | |
| void | println_SPIFFModule (char *string) |
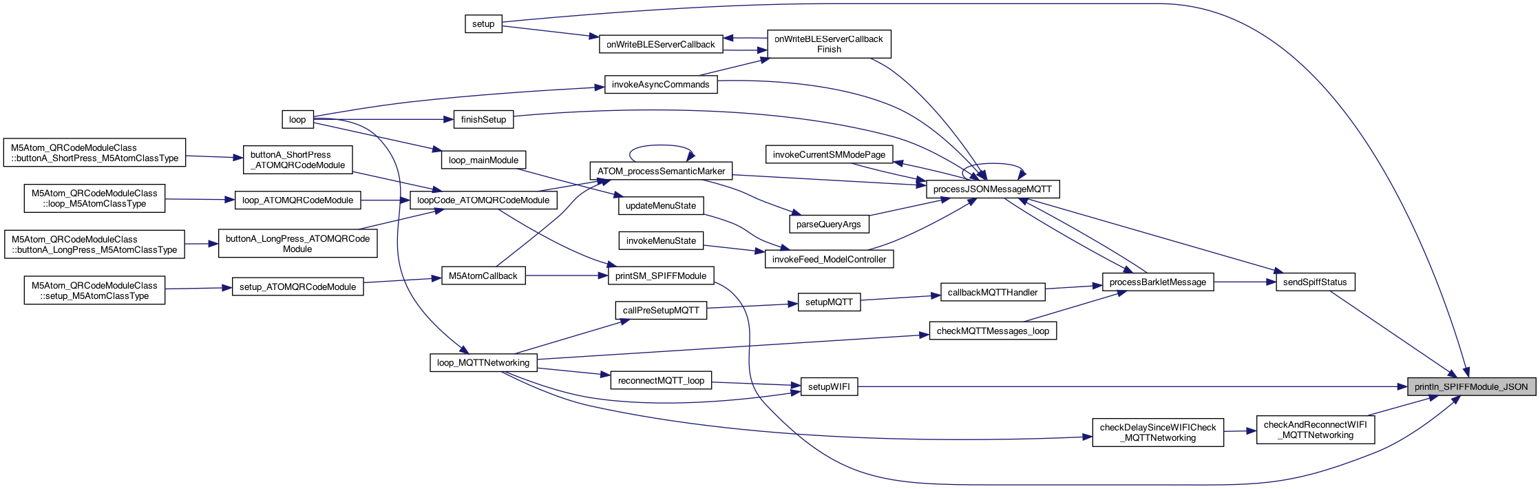
| The SPIFF module is for storing messages that are retrievable later as it stores on a folder area of the ESP chip. More... | |
| void | print_SPIFFModule (char *string) |
| print a string to spiff (NO new line is added) More... | |
| void | printInt_SPIFFModule (int val) |
| print a int to spiff (NO new line is added) More... | |
| void | deleteFiles_SPIFFModule () |
| delete the spiff files.. More... | |
| void | printFile_SPIFFModule () |
| prints the spiff file to the SerialDebug output More... | |
| int | len_SPIFFFile (fs::FS &fs, const char *path) |
| calculate the length of the SPFF file More... | |
| int | linesInFile_SPIFFModule (fs::FS &fs, const char *path) |
| reads the file name specified. returning the number of lines.. More... | |
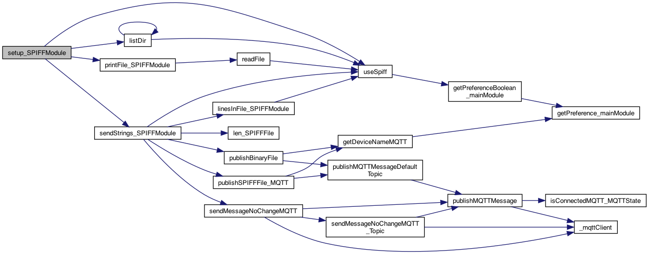
| void | sendStrings_SPIFFModule (int numberOfLines) |
| sends SPIFF module strings over MQTT, starting at the number back specified. This will use the current users MQTT credentials.. More... | |
| void | writeFB_SPIFFModule (uint8_t *buf, size_t len, char *fileName) |
| writes a FB to a file.. More... | |
| void | setup_SPIFFModule () |
| the setup for this module More... | |
| void | loop_SPIFFModule () |
| a loop if anything (nothing right now) More... | |
| void | printSM_SPIFFModule (char *semanticMarker) |
| void | println_SPIFFModule_JSON (char *attribute, char *value) |
| 4.4.24 output a line in JSON format adding timestamp as well More... | |
| void | printTimestamp_SPIFFModule () |
| prints a timestamp time: <time> : More... | |
| void | saveScreen_SPIFFModule () |
| save the screen to a file on the SPIFF More... | |
| #define FORMAT_SPIFFS_IF_FAILED true |
Definition at line 16 of file SPIFFModule.cpp.
| #define SPIFF_FILE_NAME (char*)"/messages.txt" |
Definition at line 6 of file SPIFFModule.cpp.
| #define SPIFF_SCREEN_FILE_NAME (char*)"/M5Screen.bmp" |
| void appendFile | ( | fs::FS & | fs, |
| const char * | path, | ||
| const char * | message | ||
| ) |
appends the message to the file
Definition at line 107 of file SPIFFModule.cpp.


| void deleteFile | ( | fs::FS & | fs, |
| const char * | path | ||
| ) |
deletes the file specified
Definition at line 142 of file SPIFFModule.cpp.


| void deleteFiles_SPIFFModule | ( | ) |
delete the spiff files..
Definition at line 250 of file SPIFFModule.cpp.


| int len_SPIFFFile | ( | fs::FS & | fs, |
| const char * | path | ||
| ) |
calculate the length of the SPFF file
Definition at line 263 of file SPIFFModule.cpp.

| int linesInFile_SPIFFModule | ( | fs::FS & | fs, |
| const char * | path | ||
| ) |
reads the file name specified. returning the number of lines..
Definition at line 289 of file SPIFFModule.cpp.


| void listDir | ( | fs::FS & | fs, |
| const char * | dirname, | ||
| uint8_t | levels | ||
| ) |
list the directory of the SPIFF
Definition at line 26 of file SPIFFModule.cpp.


| void loop_SPIFFModule | ( | ) |
a loop if anything (nothing right now)
Definition at line 475 of file SPIFFModule.cpp.
| void print_SPIFFModule | ( | char * | string | ) |
print a string to spiff (NO new line is added)
Definition at line 237 of file SPIFFModule.cpp.


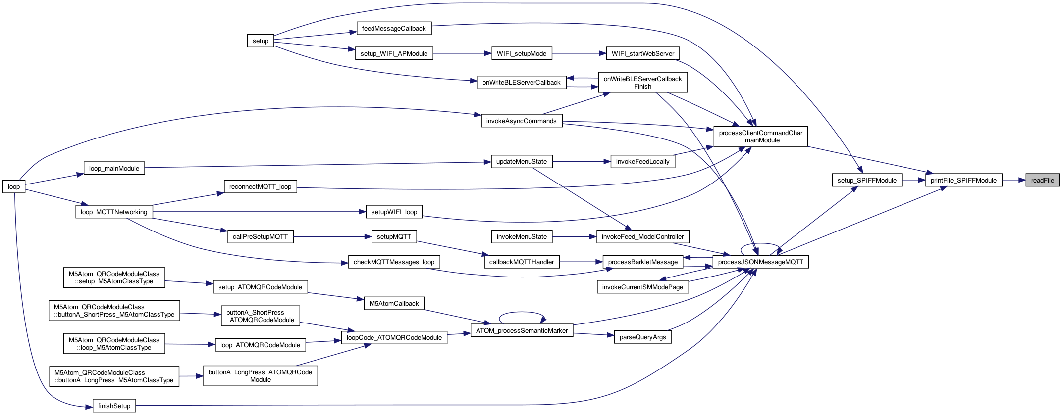
| void printFile_SPIFFModule | ( | ) |
prints the spiff file to the SerialDebug output
Definition at line 256 of file SPIFFModule.cpp.


| void printInt_SPIFFModule | ( | int | val | ) |
print a int to spiff (NO new line is added)
Definition at line 242 of file SPIFFModule.cpp.


| void println_SPIFFModule | ( | char * | string | ) |
The SPIFF module is for storing messages that are retrievable later as it stores on a folder area of the ESP chip.
print a string to spiff (a new line is added)
Definition at line 230 of file SPIFFModule.cpp.


| void println_SPIFFModule_JSON | ( | char * | attribute, |
| char * | value | ||
| ) |
4.4.24 output a line in JSON format adding timestamp as well
4.4.24 output a line in JSON format adding timestamp as well {'time':time, 'attribute':'value'}
print a time too.. NEED a format for this to distinguish from others..
Definition at line 489 of file SPIFFModule.cpp.


| void printSM_SPIFFModule | ( | char * | semanticMarker | ) |
sends the Semantic Marker onto the SPIFF format- {'time':time, 'SM':'<sm>'}
Definition at line 481 of file SPIFFModule.cpp.


| void printTimestamp_SPIFFModule | ( | ) |
prints a timestamp time: <time> :
The SPIFF module is for storing messages that are retrievable later as it stores on a folder area of the ESP chip prints a timestamp time: <time> :
Definition at line 507 of file SPIFFModule.cpp.


| void readFile | ( | fs::FS & | fs, |
| const char * | path | ||
| ) |
reads the file name specified. The result is SerialDebug.write
Definition at line 64 of file SPIFFModule.cpp.


| void renameFile | ( | fs::FS & | fs, |
| const char * | path1, | ||
| const char * | path2 | ||
| ) |
renames the file
Definition at line 128 of file SPIFFModule.cpp.

| void saveScreen_SPIFFModule | ( | ) |
save the screen to a file on the SPIFF
Definition at line 690 of file SPIFFModule.cpp.


| void sendStrings_SPIFFModule | ( | int | numberOfLines | ) |
sends SPIFF module strings over MQTT, starting at the number back specified. This will use the current users MQTT credentials..
publish a binary file.. fileExtension is .jpg, .json, .txt etc
8.16.25 MQTT
Definition at line 317 of file SPIFFModule.cpp.


| void setup_SPIFFModule | ( | ) |
the setup for this module
Definition at line 441 of file SPIFFModule.cpp.


| boolean useSpiff | ( | ) |
helper for using the spiff or not..
Definition at line 19 of file SPIFFModule.cpp.


| void writeFB_SPIFFModule | ( | uint8_t * | buf, |
| size_t | len, | ||
| char * | fileName | ||
| ) |
writes a FB to a file..
| buf | Pointer to the pixel data |
| len | Length of the buffer in bytes |
Definition at line 419 of file SPIFFModule.cpp.

| void writeFile | ( | fs::FS & | fs, |
| const char * | path, | ||
| const char * | message | ||
| ) |
writes the message to the file specified
Definition at line 86 of file SPIFFModule.cpp.
