|
ESP_IOT v2.5
IOT ESP Coding
|
#include "../../Defines.h"#include <WiFi.h>

Go to the source code of this file.
Functions | |
| void | printTimestamp_SPIFFModule () |
| prints a timestamp time: <time> : More... | |
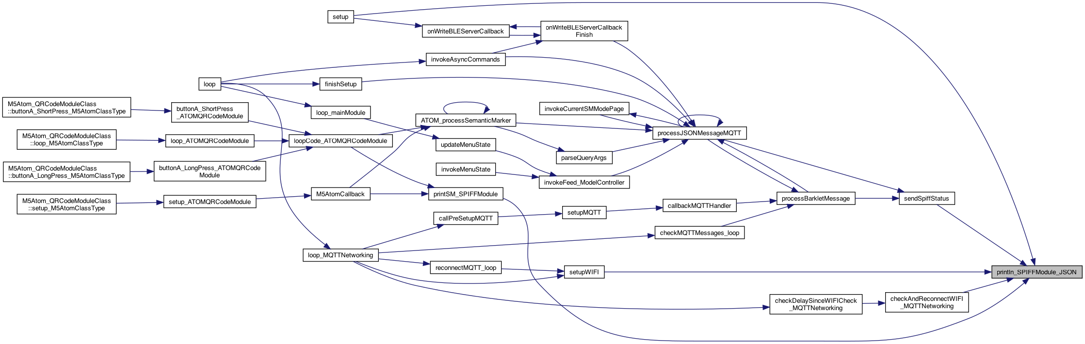
| void | println_SPIFFModule_JSON (char *attribute, char *value) |
| 4.4.24 output a line in JSON format adding timestamp as well More... | |
| void | println_SPIFFModule (char *string) |
| print a string to spiff (a new line is added) More... | |
| void | print_SPIFFModule (char *string) |
| print a string to spiff (NO new line is added) More... | |
| void | printInt_SPIFFModule (int val) |
| print a int to spiff (NO new line is added) More... | |
| void | deleteFiles_SPIFFModule () |
| delete the spiff files.. More... | |
| void | printFile_SPIFFModule () |
| prints the spiff file to the SerialDebug output More... | |
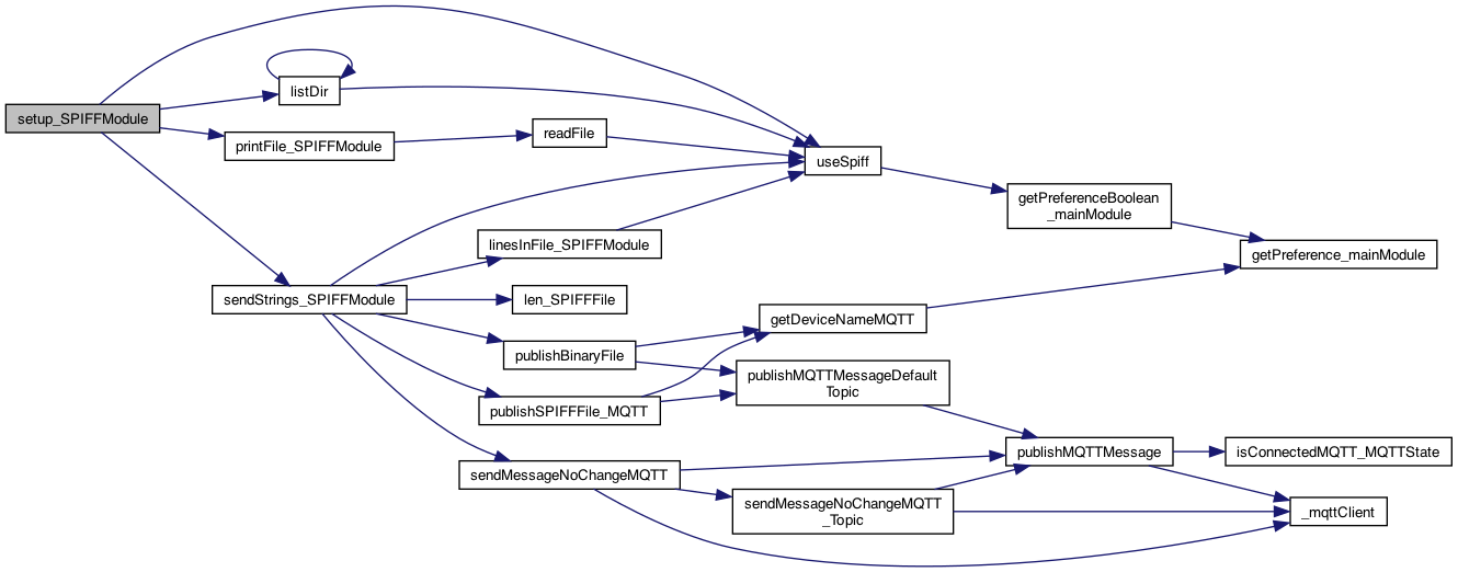
| void | sendStrings_SPIFFModule (int numberOfLines) |
| sends SPIFF module strings over MQTT, starting at the number back specified. This will use the current users MQTT credentials.. More... | |
| void | setup_SPIFFModule () |
| the setup for this module More... | |
| void | loop_SPIFFModule () |
| a loop if anything (nothing right now) More... | |
| void | saveScreen_SPIFFModule () |
| save the screen to a file on the SPIFF More... | |
| void | printSM_SPIFFModule (char *semanticMarker) |
| void deleteFiles_SPIFFModule | ( | ) |
delete the spiff files..
Definition at line 250 of file SPIFFModule.cpp.


| void loop_SPIFFModule | ( | ) |
a loop if anything (nothing right now)
Definition at line 475 of file SPIFFModule.cpp.
| void print_SPIFFModule | ( | char * | string | ) |
print a string to spiff (NO new line is added)
Definition at line 237 of file SPIFFModule.cpp.


| void printFile_SPIFFModule | ( | ) |
prints the spiff file to the SerialDebug output
Definition at line 256 of file SPIFFModule.cpp.


| void printInt_SPIFFModule | ( | int | val | ) |
print a int to spiff (NO new line is added)
Definition at line 242 of file SPIFFModule.cpp.


| void println_SPIFFModule | ( | char * | string | ) |
print a string to spiff (a new line is added)
print a string to spiff (a new line is added)
Definition at line 230 of file SPIFFModule.cpp.


| void println_SPIFFModule_JSON | ( | char * | attribute, |
| char * | value | ||
| ) |
4.4.24 output a line in JSON format adding timestamp as well
4.4.24 output a line in JSON format adding timestamp as well {'time':time, 'attribute':'value'}
print a time too.. NEED a format for this to distinguish from others..
Definition at line 489 of file SPIFFModule.cpp.


| void printSM_SPIFFModule | ( | char * | semanticMarker | ) |
sends the Semantic Marker onto the SPIFF format- {'time':time, 'SM':'<sm>'}
Definition at line 481 of file SPIFFModule.cpp.


| void printTimestamp_SPIFFModule | ( | ) |
prints a timestamp time: <time> :
The SPIFF module is for storing messages that are retrievable later as it stores on a folder area of the ESP chip prints a timestamp time: <time> :
Definition at line 507 of file SPIFFModule.cpp.


| void saveScreen_SPIFFModule | ( | ) |
save the screen to a file on the SPIFF
Definition at line 690 of file SPIFFModule.cpp.


| void sendStrings_SPIFFModule | ( | int | numberOfLines | ) |
sends SPIFF module strings over MQTT, starting at the number back specified. This will use the current users MQTT credentials..
publish a binary file.. fileExtension is .jpg, .json, .txt etc
8.16.25 MQTT
Definition at line 317 of file SPIFFModule.cpp.


| void setup_SPIFFModule | ( | ) |
the setup for this module
Definition at line 441 of file SPIFFModule.cpp.

