|
ESP_IOT v2.5
IOT ESP Coding
|
#include "../../Defines.h"

Go to the source code of this file.
Functions | |
| void | preSetup_WIFI_APModule () |
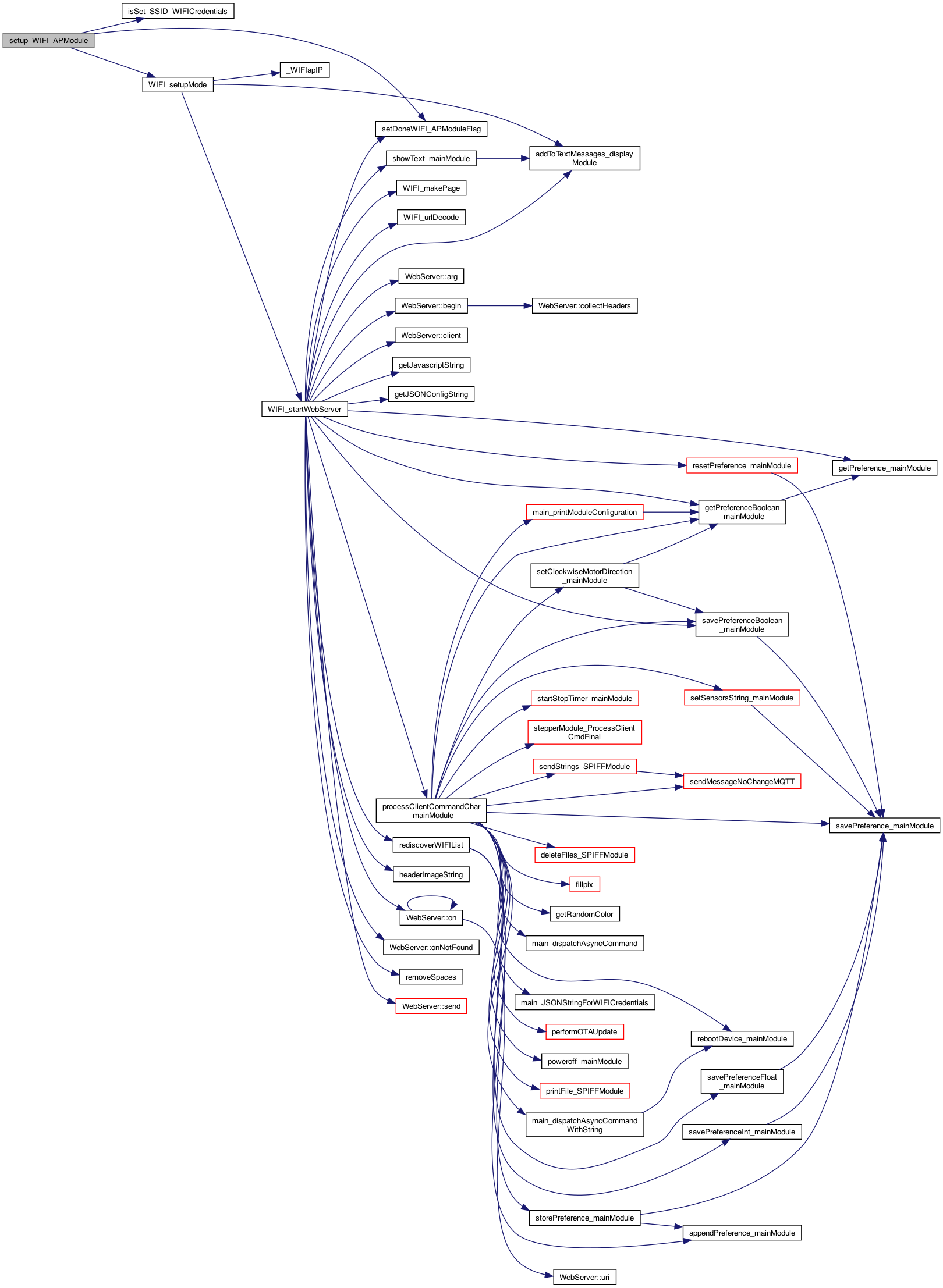
| void | setup_WIFI_APModule () |
| sets the config in the EPPROM called wifi-config. NOTE: the _done isn't valid until after this code... More... | |
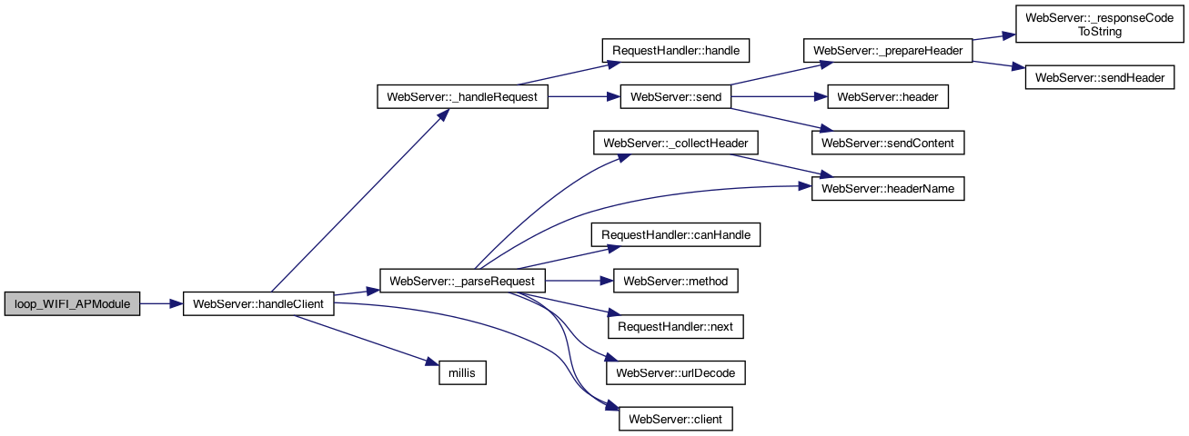
| void | loop_WIFI_APModule () |
| main loop More... | |
| void | cleanEPROM_WIFI_APModule () |
| cleans the eprom info More... | |
| boolean | doneWIFI_APModule_Credentials () |
| called to see if the WIFIModule has finished bootstrapping.. More... | |
| void | setDoneWIFI_APModuleFlag (boolean flag) |
| called to set the done flag (this could be from outside like if BLE updated credentials..) More... | |
| void | WIFI_APModule_ResetCredentials () |
| resets the credentials (maybe only the SSID .. keep the other) More... | |
| String | WIFI_APModule_JsonOutputString () |
| retrieves the JSON string More... | |
| boolean | isSet_SSID_WIFICredentials () |
| returns true if the SSID is set, false otherwise. If set, then just exit.. More... | |
| void | clean_SSID_WIFICredentials () |
| cleans credentials More... | |
| void | WIFI_APModule_updateMQTTInfo (char *ssid, char *ssid_password, char *username, char *password, char *guestPassword, char *deviceName, char *host, char *port, char *locationString) |
| sets the MQTT user/password. It's up to the code to decide who needs to know More... | |
| void clean_SSID_WIFICredentials | ( | ) |
cleans credentials
cleans credentials
8.16.25 MQTT
9.18.23 LA (after Eagle Rock bike ride, Van Morrison tomorrow)
Definition at line 179 of file WIFI_APModule.cpp.


| void cleanEPROM_WIFI_APModule | ( | ) |
cleans the eprom info
Definition at line 202 of file WIFI_APModule.cpp.

| boolean doneWIFI_APModule_Credentials | ( | ) |
called to see if the WIFIModule has finished bootstrapping..
The rest are custom methods ..
called to see if the WIFIModule has finished bootstrapping..
Definition at line 139 of file WIFI_APModule.cpp.

| boolean isSet_SSID_WIFICredentials | ( | ) |
returns true if the SSID is set, false otherwise. If set, then just exit..
Definition at line 161 of file WIFI_APModule.cpp.

| void loop_WIFI_APModule | ( | ) |
main loop
Definition at line 275 of file WIFI_APModule.cpp.


| void preSetup_WIFI_APModule | ( | ) |
8.16.25 WIFI AP 4.8.22. Called to do any state variables. a presetup() approach .. THIS will make the doneWIFI call valid.. and has to be done before _done is looked at..
4.8.22. Called to do any state variables. a presetup() approach ..
Exit setup(). 退出setup()
Definition at line 235 of file WIFI_APModule.cpp.


| void setDoneWIFI_APModuleFlag | ( | boolean | flag | ) |
called to set the done flag (this could be from outside like if BLE updated credentials..)
called to set the done flag (this could be from outside like if BLE updated credentials..)
Definition at line 133 of file WIFI_APModule.cpp.

| void setup_WIFI_APModule | ( | ) |
sets the config in the EPPROM called wifi-config. NOTE: the _done isn't valid until after this code...
Exit setup(). 退出setup()
Definition at line 254 of file WIFI_APModule.cpp.


| String WIFI_APModule_JsonOutputString | ( | ) |
retrieves the JSON string
Definition at line 154 of file WIFI_APModule.cpp.

| void WIFI_APModule_ResetCredentials | ( | ) |
resets the credentials (maybe only the SSID .. keep the other)
resets the credentials (maybe only the SSID .. keep the other)
Definition at line 145 of file WIFI_APModule.cpp.

| void WIFI_APModule_updateMQTTInfo | ( | char * | ssid, |
| char * | ssid_password, | ||
| char * | username, | ||
| char * | password, | ||
| char * | guestPassword, | ||
| char * | deviceName, | ||
| char * | host, | ||
| char * | port, | ||
| char * | locationString | ||
| ) |
sets the MQTT user/password. It's up to the code to decide who needs to know
Definition at line 211 of file WIFI_APModule.cpp.
