|
ESP_IOT v2.5
IOT ESP Coding
|
An concrete class. More...
#include <M5Atom_SocketModuleClass.h>


Public Member Functions | |
| M5Atom_SocketModuleClass (char *config) | |
| constructor More... | |
| ~M5Atom_SocketModuleClass () | |
| destructor More... | |
| void | start_M5AtomClassType () |
| starts the PTStepper More... | |
| void | setup_M5AtomClassType () |
| setup the PTStepper More... | |
| void | stop_M5AtomClassType () |
| stops motor More... | |
| void | loop_M5AtomClassType () |
| setup the PTStepper More... | |
| void | messageSetVal_M5AtomClassType (char *setName, char *valValue, boolean deviceNameSpecified) |
| ATOM specific. More... | |
| void | messageSend_M5AtomClassType (char *sendValue, boolean deviceNameSpecified) |
| void | buttonA_ShortPress_M5AtomClassType () |
| void | buttonA_LongPress_M5AtomClassType () |
| long press on buttonA (top button) More... | |
| char * | currentStatusURL_M5AtomClassType () |
| char * | currentStatusJSON_M5AtomClassType () |
Public Member Functions inherited from M5AtomClassType | |
| M5AtomClassType (char *config) | |
| ~M5AtomClassType () | |
| destructor More... | |
| char * | classIdentity () |
| virtual void | start_M5AtomClassType ()=0 |
| virtual void | setup_M5AtomClassType ()=0 |
| setup the PTStepper More... | |
| virtual void | stop_M5AtomClassType ()=0 |
| stop the motor More... | |
| virtual void | loop_M5AtomClassType ()=0 |
| loop the PTStepper (so timer can run) More... | |
| virtual void | messageSetVal_M5AtomClassType (char *setName, char *valValue, boolean deviceNameSpecified)=0 |
| these are from the ATOM More... | |
| virtual void | messageSend_M5AtomClassType (char *sendValue, boolean deviceNameSpecified)=0 |
| virtual void | buttonA_ShortPress_M5AtomClassType ()=0 |
| virtual void | buttonA_LongPress_M5AtomClassType ()=0 |
| long press on buttonA (top button) More... | |
| virtual void | buttonA_LongLongPress_M5AtomClassType () |
| 11.25.25 Add LONG LONG press for the AP mode More... | |
| virtual char * | currentStatusURL_M5AtomClassType ()=0 |
| virtual char * | currentStatusJSON_M5AtomClassType ()=0 |
| virtual boolean | isPTFeeder_M5AtomClassType () |
An concrete class.
Definition at line 16 of file M5Atom_SocketModuleClass.h.
| M5Atom_SocketModuleClass::M5Atom_SocketModuleClass | ( | char * | config | ) |
constructor
Definition at line 12 of file M5Atom_SocketModuleClass.cpp.
| M5Atom_SocketModuleClass::~M5Atom_SocketModuleClass | ( | ) |
destructor
|
virtual |
long press on buttonA (top button)
Implements M5AtomClassType.
Definition at line 78 of file M5Atom_SocketModuleClass.cpp.

|
virtual |
12.28.23, 8.28.23 Adding a way for others to get informed on messages that arrive for the cmd BUTTON PROCESSING abstraction short press on buttonA (top button)
BUTTON PROCESSING abstraction short press on buttonA (top button)
Implements M5AtomClassType.
Definition at line 72 of file M5Atom_SocketModuleClass.cpp.

|
virtual |
returns a string in in JSON so: status&battery=84'&buzzon='off' } .. etc starts with "&"*
Implements M5AtomClassType.
Definition at line 93 of file M5Atom_SocketModuleClass.cpp.

|
virtual |
returns a string in in URL so: status&battery=84'&buzzon='off' } .. etc starts with "&"*
Implements M5AtomClassType.
Definition at line 86 of file M5Atom_SocketModuleClass.cpp.

|
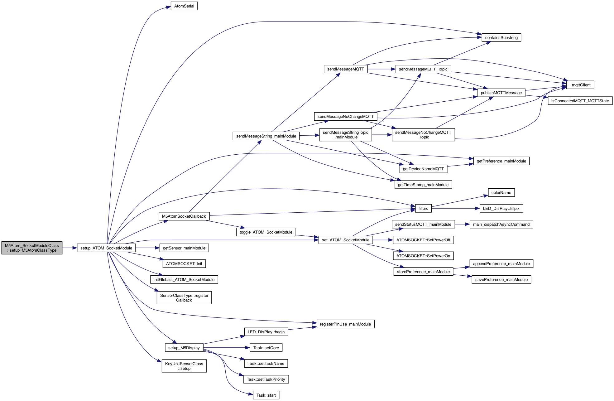
virtual |
setup the PTStepper
Implements M5AtomClassType.
Definition at line 40 of file M5Atom_SocketModuleClass.cpp.

|
virtual |
12.28.23, 8.28.23 Adding a way for others to get informed on messages that arrive for the send -
Implements M5AtomClassType.
Definition at line 62 of file M5Atom_SocketModuleClass.cpp.

|
virtual |
ATOM specific.
these are from the ATOM 8.28.23 Adding a way for others to get informed on messages that arrive for the set,val 12.27.23 support setName == "socket" 1.10.24 if deviceNameSpecified then this matches this device, otherwise for all. It's up to the receiver to decide if it has to be specified
Implements M5AtomClassType.
Definition at line 54 of file M5Atom_SocketModuleClass.cpp.

|
virtual |
setup the PTStepper
Implements M5AtomClassType.
Definition at line 28 of file M5Atom_SocketModuleClass.cpp.

|
virtual |
starts the PTStepper
Data members of class Generic config info .. specific the the sensor type
Implements M5AtomClassType.
Definition at line 23 of file M5Atom_SocketModuleClass.cpp.
|
virtual |