|
ESP_IOT v2.5
IOT ESP Coding
|
An concrete class. More...
#include <TimerDelayClass.h>

Public Member Functions | |
| TimerDelayClass (float defaultDelayAmountSeconds) | |
| constructor More... | |
| ~TimerDelayClass () | |
| destructor More... | |
| void | startDelay (float delayAmountSeconds) |
| starts delay calculation More... | |
| void | stopDelay () |
| stops delay More... | |
| boolean | delayFinished () |
| whether the currently delay is finished, false if not running at all More... | |
An concrete class.
Definition at line 13 of file TimerDelayClass.h.
| TimerDelayClass::TimerDelayClass | ( | float | defaultDelayAmountSeconds | ) |
| TimerDelayClass::~TimerDelayClass | ( | ) |
destructor
| boolean TimerDelayClass::delayFinished | ( | ) |
whether the currently delay is finished, false if not running at all
Definition at line 28 of file TimerDelayClass.cpp.


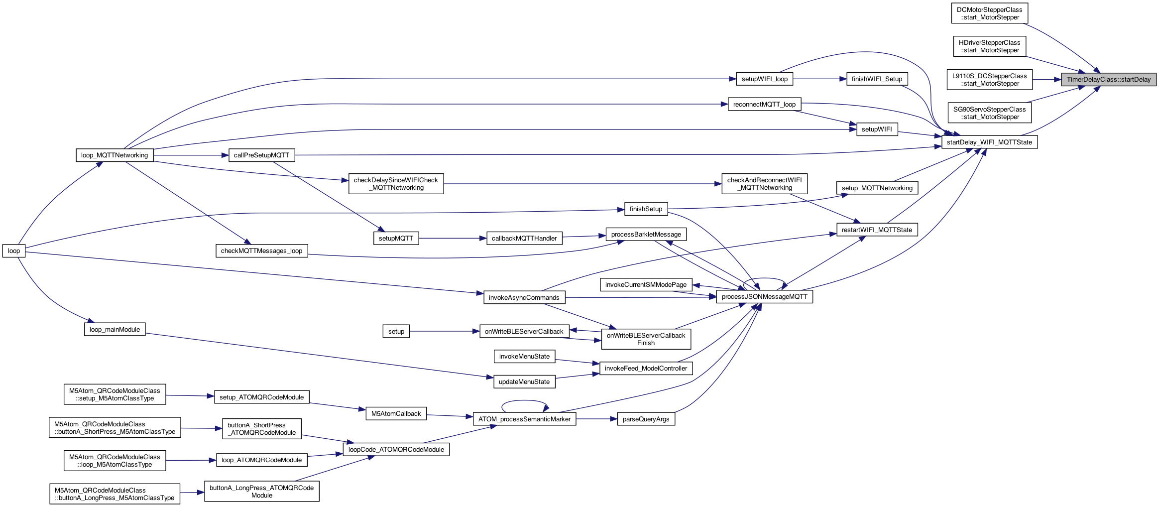
| void TimerDelayClass::startDelay | ( | float | delayAmountSeconds | ) |
starts delay calculation
Data members of class Generic config info .. specific the the sensor type
Definition at line 40 of file TimerDelayClass.cpp.


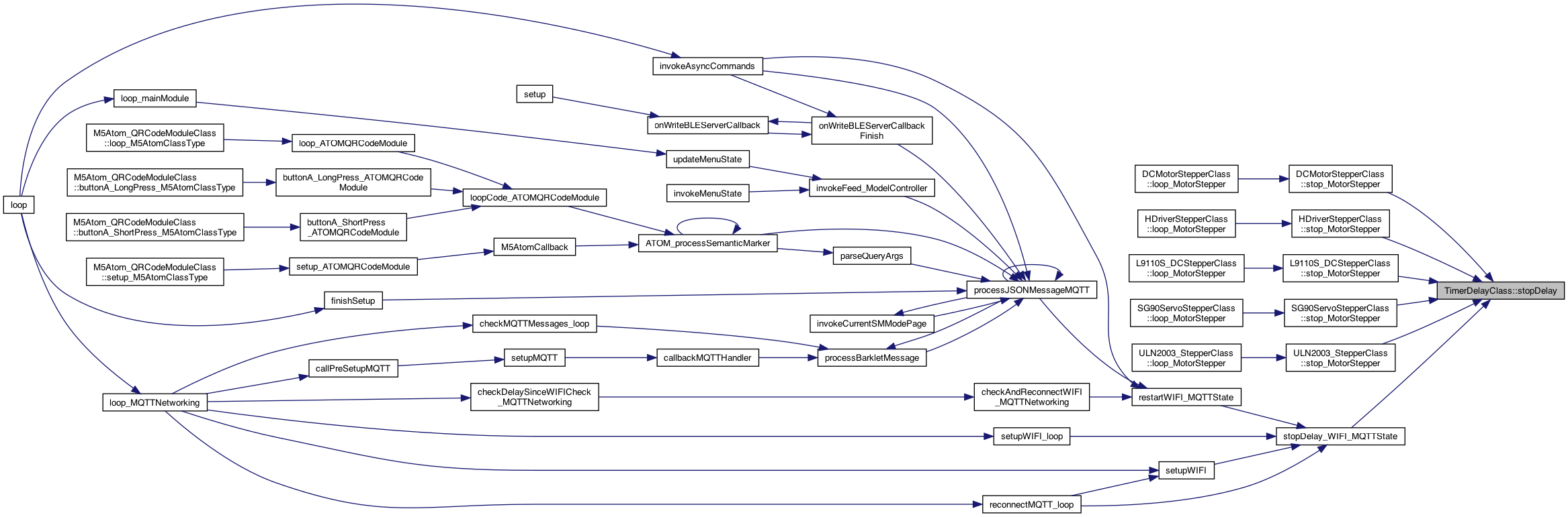
| void TimerDelayClass::stopDelay | ( | ) |
stops delay
Definition at line 19 of file TimerDelayClass.cpp.
