ESP_IOT v2.5
IOT ESP Coding
TinyGPSPlus Class Reference

#include <TinyGPS.h>

Inheritance diagram for TinyGPSPlus:
Inheritance graph
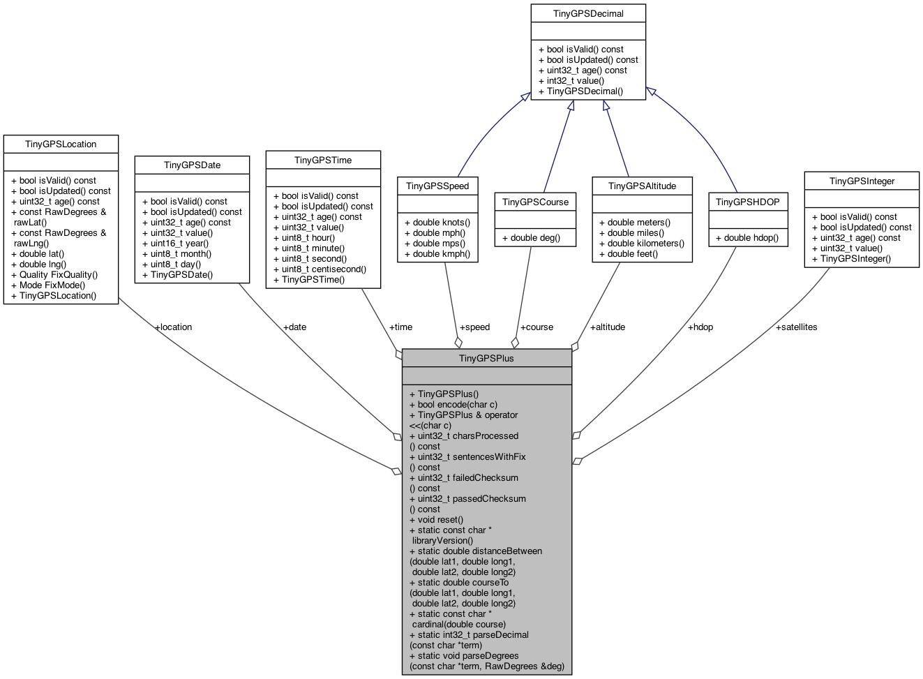
Collaboration diagram for TinyGPSPlus:
Collaboration graph

Public Member Functions

 TinyGPSPlus ()
 
bool encode (char c)
 
TinyGPSPlusoperator<< (char c)
 
uint32_t charsProcessed () const
 
uint32_t sentencesWithFix () const
 
uint32_t failedChecksum () const
 
uint32_t passedChecksum () const
 
void reset ()
 

Static Public Member Functions

static const char * libraryVersion ()
 
static double distanceBetween (double lat1, double long1, double lat2, double long2)
 
static double courseTo (double lat1, double long1, double lat2, double long2)
 
static const char * cardinal (double course)
 
static int32_t parseDecimal (const char *term)
 
static void parseDegrees (const char *term, RawDegrees &deg)
 

Public Attributes

TinyGPSLocation location
 
TinyGPSDate date
 
TinyGPSTime time
 
TinyGPSSpeed speed
 
TinyGPSCourse course
 
TinyGPSAltitude altitude
 
TinyGPSInteger satellites
 
TinyGPSHDOP hdop
 

Friends

class TinyGPSCustom
 

Detailed Description

Definition at line 226 of file TinyGPS.h.

Constructor & Destructor Documentation

◆ TinyGPSPlus()

TinyGPSPlus::TinyGPSPlus ( )

Definition at line 46 of file TinyGPS.cpp.

Member Function Documentation

◆ cardinal()

const char * TinyGPSPlus::cardinal ( double  course)
static

Definition at line 345 of file TinyGPS.cpp.

◆ charsProcessed()

uint32_t TinyGPSPlus::charsProcessed ( ) const
inline

Definition at line 251 of file TinyGPS.h.

◆ courseTo()

double TinyGPSPlus::courseTo ( double  lat1,
double  long1,
double  lat2,
double  long2 
)
static

Definition at line 325 of file TinyGPS.cpp.

◆ distanceBetween()

double TinyGPSPlus::distanceBetween ( double  lat1,
double  long1,
double  lat2,
double  long2 
)
static

Definition at line 300 of file TinyGPS.cpp.

◆ encode()

bool TinyGPSPlus::encode ( char  c)

Definition at line 67 of file TinyGPS.cpp.

Here is the caller graph for this function:

◆ failedChecksum()

uint32_t TinyGPSPlus::failedChecksum ( ) const
inline

Definition at line 253 of file TinyGPS.h.

◆ libraryVersion()

static const char * TinyGPSPlus::libraryVersion ( )
inlinestatic

Definition at line 242 of file TinyGPS.h.

◆ operator<<()

TinyGPSPlus & TinyGPSPlus::operator<< ( char  c)
inline

Definition at line 231 of file TinyGPS.h.

Here is the call graph for this function:

◆ parseDecimal()

int32_t TinyGPSPlus::parseDecimal ( const char *  term)
static

Definition at line 126 of file TinyGPS.cpp.

◆ parseDegrees()

void TinyGPSPlus::parseDegrees ( const char *  term,
RawDegrees deg 
)
static

Definition at line 143 of file TinyGPS.cpp.

◆ passedChecksum()

uint32_t TinyGPSPlus::passedChecksum ( ) const
inline

Definition at line 254 of file TinyGPS.h.

◆ reset()

void TinyGPSPlus::reset ( )
inline

Definition at line 255 of file TinyGPS.h.

Here is the caller graph for this function:

◆ sentencesWithFix()

uint32_t TinyGPSPlus::sentencesWithFix ( ) const
inline

Definition at line 252 of file TinyGPS.h.

Friends And Related Function Documentation

◆ TinyGPSCustom

friend class TinyGPSCustom
friend

Definition at line 299 of file TinyGPS.h.

Member Data Documentation

◆ altitude

TinyGPSAltitude TinyGPSPlus::altitude

Definition at line 238 of file TinyGPS.h.

◆ course

TinyGPSCourse TinyGPSPlus::course

Definition at line 237 of file TinyGPS.h.

◆ date

TinyGPSDate TinyGPSPlus::date

Definition at line 234 of file TinyGPS.h.

◆ hdop

TinyGPSHDOP TinyGPSPlus::hdop

Definition at line 240 of file TinyGPS.h.

◆ location

TinyGPSLocation TinyGPSPlus::location

Definition at line 233 of file TinyGPS.h.

◆ satellites

TinyGPSInteger TinyGPSPlus::satellites

Definition at line 239 of file TinyGPS.h.

◆ speed

TinyGPSSpeed TinyGPSPlus::speed

Definition at line 236 of file TinyGPS.h.

◆ time

TinyGPSTime TinyGPSPlus::time

Definition at line 235 of file TinyGPS.h.


The documentation for this class was generated from the following files: