|
ESP_IOT v2.5
IOT ESP Coding
|

Go to the source code of this file.
Macros | |
| #define | NUMBER_GROUPS 4 |
| #define | STRING_MAX_SIZE 40 |
| #define | EPROM_MAIN_GATEWAY_VALUE "1gt" |
| #define | EPROM_MAIN_BLE_SERVER_VALUE "2bs" |
| BLEServer mode. More... | |
| #define | EPROM_MAIN_BLE_CLIENT_VALUE "3bc" |
| BLEClient mode. More... | |
| #define | EPROM_STEPPER_BUZZER_VALUE "4bz" |
| buzzer on or off More... | |
| #define | EPROM_STEPPER_SINGLE_FEED_VALUE "5sf" |
| single feed mode More... | |
| #define | EPROM_STEPPER_AUTO_FEED_VALUE "6af" |
| auto feed More... | |
| #define | EPROM_STEPPER_JACKPOT_FEED_VALUE "7jf" |
| jackpot feed More... | |
| #define | EPROM_STEPPER_KIND_VALUE "8sk" |
| the step kind More... | |
| #define | EPROM_STEPPER_FEEDS_PER_JACKPOT_VALUE "9jp" |
| #define | EPROM_SENSOR_TILT_VALUE "TILT_10" |
| sensor preferences for tilt on or off More... | |
| #define | EPROM_SENSOR_PIR_VALUE "11pr" |
| proximity PIR More... | |
| #define | EPROM_SEMANTIC_MARKER_ZOOMED_VALUE "12sz" |
| display preferences zoomed or not zoomed More... | |
| #define | EPROM_DISPLAY_ON_BLANK_SCREEN_VALUE "13bk" |
| Display preferences - show messages on blank screen- boolean. More... | |
| #define | EPROM_DISPLAY_SCREEN_TIMEOUT_VALUE "14to" |
| sets the timeout value More... | |
| #define | EPROM_HIGH_TEMP_POWEROFF_VALUE "15pw" |
| sets the max temp for a poweroff More... | |
| #define | EPROM_IS_MINIMAL_MENU_SETTING "16mm" |
| whether to show the minimal or expanded menu More... | |
| #define | EPROM_STEPPER_ANGLE_FLOAT_SETTING "17sa" |
| sets stepper angle, a floating point number More... | |
| #define | EPROM_NO_BUTTON_CLICK_POWEROFF_SETTING "18po" |
| sets screentimeout if not button clicks (set,noclick,val,seconds) More... | |
| #define | EPROM_WIFI_CREDENTIAL_1_SETTING "19w1" |
| for now, save 2 WIFI Credentials More... | |
| #define | EPROM_WIFI_CREDENTIAL_2_SETTING "20w2" |
| second wifi credential More... | |
| #define | EPROM_PAIRED_DEVICE_SETTING "21pd" |
| the guest device paired with this M5 device (or NONE) More... | |
| #define | EPROM_DEVICE_NAME_SETTING "22dn" |
| the device name More... | |
| #define | EPROM_FIRST_TIME_FEATURE_SETTING "23fs" |
| a firsttime feature flag (only 1 per build) 7.12.22 defaulting to TRUE More... | |
| #define | EPROM_ONLY_GEN3_CONNECT_SETTING "23gs" |
| if true, only BLEClient connect to GEN3 feeders.. More... | |
| #define | EPROM_SCREEN_COLOR_SETTING "24sc" |
| color of the M5 screen More... | |
| #define | EPROM_BLE_SERVER_USE_DEVICE_NAME_SETTING "25bs" |
| if set, the BLE Server (like PTFeeder) will tack on the device name (or none if not defined). More... | |
| #define | EPROM_BLE_USE_DISCOVERED_PAIRED_DEVICE_SETTING "26bd" |
| #define | EPROM_USE_DOC_FOLLOW_SETTING "27df" |
| NOTE: these EPROM have to be lockstep the same as the PREFERENCE definitions in MainModule.h. More... | |
| #define | EPROM_SUB_DAWGPACK_SETTING "28dg" |
| 8.17.22 to turn on/off subscribing to the dawgpack topic More... | |
| #define | EPROM_USE_SPIFF_SETTING "29sf" |
| 8.22.22 to turn on/off SPIFF use More... | |
| #define | EPROM_PAIRED_DEVICE_ADDRESS_SETTING "30da" |
| 9.3.22 eprom of the Address of desired BLE More... | |
| #define | EPROM_STEPPER_FACTORY_CLOCKWISE_MOTOR_DIRECTION_SETTING "31md" |
| #define | EPROM_SENDWIFI_WITH_BLE "32wb" |
| send WIFI to all except our device (and our paired) when More... | |
| #define | EPROM_NOTIFY_BLE_DISCOVERY "33bd" |
| starts the BLE Discovery notification process - which might be internal or externa (via messages). More... | |
| #define | EPROM_PREFERENCE_TIMER_INT_SETTING "34tm" |
| the preference timer More... | |
| #define | EPROM_PREFERENCE_SUPPORT_GROUPS_SETTING "35g" |
| the preference for supporting GROUPS (default true) More... | |
| #define | EPROM_PREFERENCE_GROUP_NAMES_SETTING "36g" |
| the preference setting group names to subscribe (but empty or # go to wildcard, this also supports wildcard in the future) More... | |
| #define | EPROM_PREFERENCE_DEBUG_INFO_SETTING "37db" |
| a place to put some kind of Last Will of what went wrong .. for now (> max tries) More... | |
| #define | EPROM_DEV_ONLY_SM_SETTING "38dsm" |
| 9.28.23 #272 only show Semantic Markers that are sent directly to the device More... | |
| #define | EPROM_PREFERENCE_TIMER_MAX_INT_SETTING "39x" |
| 11.29.23 add the max time .. so a random can be used More... | |
| #define | EPROM_PREFERENCE_ATOMS_SETTING "40a" |
| 1.1.24 the preference for all the ATOM plugs (format: atomType:value} .. for now just use socket:on More... | |
| #define | EPROM_PREFERENCE_ATOM_KIND_SETTING "41Atom" |
| 1.4.24 What kind of ATOM plug (set, M5AtomKind, val= {M5AtomSocket, M5AtomScanner} More... | |
| #define | EPROM_PREFERENCE_SM_ON_PIR_SETTING "42pir" |
| 1.10.24 Flag on whether a Semantic Marker command is sent on PIR, and the Command to send More... | |
| #define | EPROM_PREFERENCE_SM_COMMAND_PIR_SETTING "43pir" |
| 1.10.24 The Semantic Marker command is sent on PIR, and the Command to send More... | |
| #define | EPROM_PREFERENCE_SM_COMMAND_PIR_OFF_SETTING "44pir" |
| 1.11.24 The Semantic Marker command is sent on PIR, and the Command to send More... | |
| #define | EPROM_PREFERENCE_ATOM_SOCKET_GLOBAL_ONOFF_SETTING "45sock" |
| 1.12.24 Whether the AtomSocket accepts global on/off messages More... | |
| #define | EPROM_USE_SPIFF_MQTT_SETTING "46spiff" |
| 4.4.24 for MQTT use of spiff (or not) More... | |
| #define | EPROM_USE_SPIFF_QRATOM_SETTING "47spiff" |
| 4.4.24 for QRATOM use of spiff (or not) More... | |
| #define | EPROM_STEPPER_AUTO_MOTOR_DIRECTION_SETTING "48a" |
| #define | EPROM_INCLUDE_GROUP_NAMES_SETTING "49e" |
| include these topics groups.. More... | |
| #define | EPROM_STEPPER_CLOCKWISE_MOTOR_DIRECTION_SETTING "50sf" |
| #define | EPROM_SENSOR_PLUGS_SETTING "51sp" |
| #define | EPROM_SENSORS_SETTING "52sensors" |
| #define | EPROM_STEPPER_RPM_SETTING "53sRPM" |
| #define | EPROM_STEPPER_2FEED_SETTING "542feed" |
| #define | EPROM_CHAIN_SENSORS_SETTING "6Chain5snsors" |
| #define | PREFERENCES_EPROM_MAIN_NAME "MainPrefs" |
| the EPROM is in preferences.h More... | |
| #define | MAX_APPEND 1500 |
| special preference string for saving and printing back later.. More... | |
| #define | NEW_SENSORS_PREFERENCE |
| #define | secondPass (whichPass == 1) |
| #define | MAX_CHAIN_STRING 300 |
| #define | secondPass (whichPass == 1) |
Functions | |
| void | initPreferencesMainModule () |
| initialize the _preferencesMainLookup with EPROM lookup names More... | |
| boolean | topicInIncludeGroup (char *topic) |
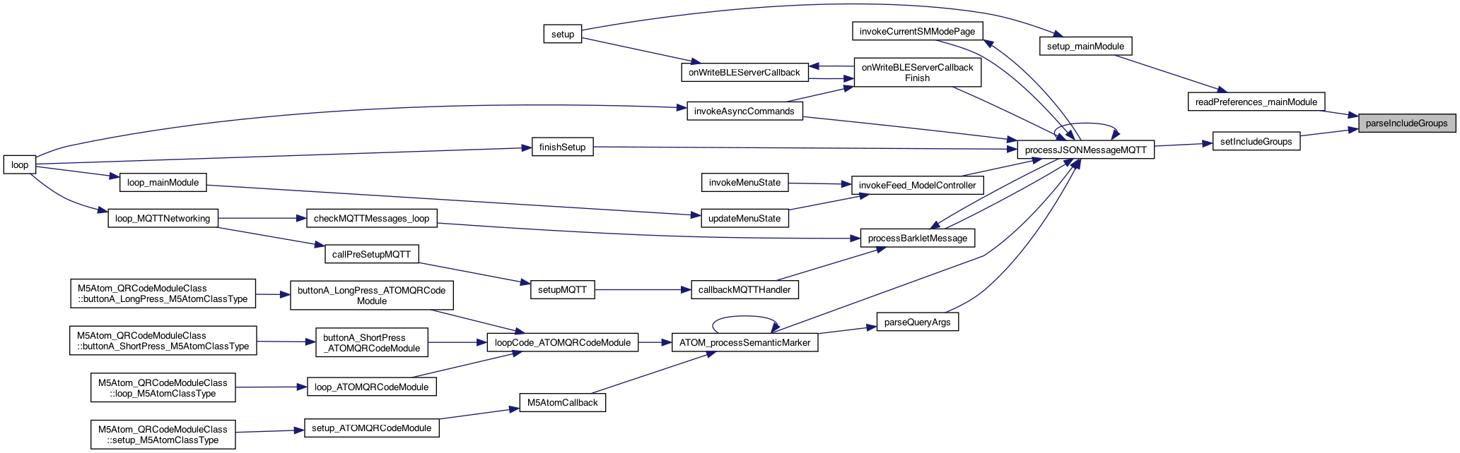
| void | parseIncludeGroups (char *groups) |
| 8.2.24 set the include group (and cache it), called (indirectly from MQTT via setIncludeGroups More... | |
| void | setIncludeGroups (char *groups) |
| 8.2.24 set the include group (and cache it), called from MQTT More... | |
| void | savePreference_mainModule (int preferenceID, String preferenceValue) |
| called to set a preference (which will be an identifier and a string, which can be converted to a number or boolean) More... | |
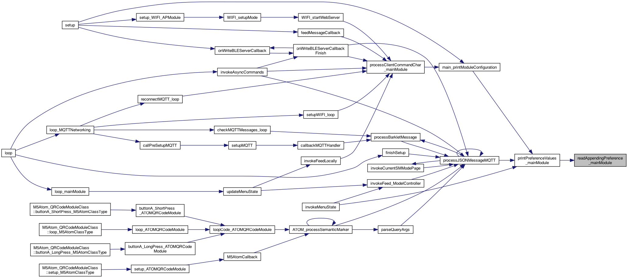
| void | readAppendingPreference_mainModule (int preferenceID) |
| called to init the preference. This won't save anything until storePreference called More... | |
| void | initAppendingPreference_mainModule (int preferenceID) |
| called to init the preference. This won't save anything until storePreference called More... | |
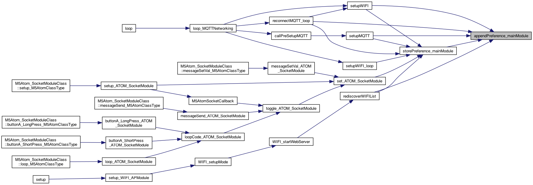
| void | appendPreference_mainModule (int preferenceID, String preferenceValue) |
| called to append to a a preference (which will be an identifier and a string, which can be converted to a number or boolean) More... | |
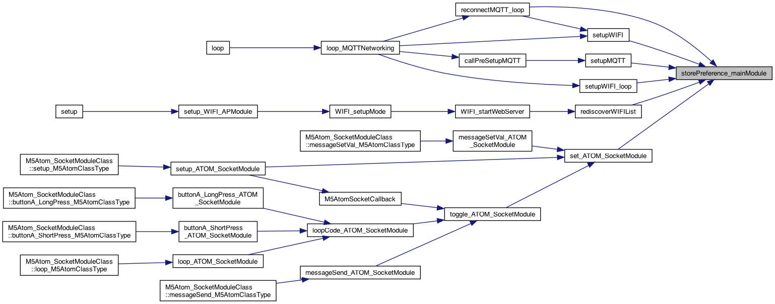
| void | storePreference_mainModule (int preferenceID, String preferenceValue) |
| called to append to a a preference (which will be an identifier and a string, which can be converted to a number or boolean) More... | |
| void | resetPreference_mainModule (int preferenceID) |
| called to reset to blank a preference (which will be an identifier and a string, which can be converted to a number or boolean) More... | |
| void | savePreferenceInt_mainModule (int preferenceID, int val) |
| sets an int preference More... | |
| void | savePreferenceIntFromString_mainModule (int preferenceID, char *val) |
| sets an int, but only if a valid integer, and no signs. If bad, then a 0 is stored More... | |
| void | togglePreferenceBoolean_mainModule (int preferenceID) |
| toggles a preference boolean More... | |
| char * | getPreference_mainModule (int preferenceID) |
| boolean | getPreferenceBoolean_mainModule (int preferenceID) |
| called to set a preference (which will be an identifier and a string, which can be converted to a number or boolean) More... | |
| void | savePreferenceBoolean_mainModule (int preferenceID, boolean flag) |
| save a boolean preference More... | |
| char * | getPreferenceString_mainModule (int preferenceID) |
| returns the preference but in it's own string buffer. As long as you use it before calling getPreferenceString again, it won't be overwritten More... | |
| int | getPreferenceInt_mainModule (int preferenceID) |
| called to set a preference (which will be an identifier and a string, which can be converted to a number or boolean) More... | |
| float | getPreferenceFloat_mainModule (int preferenceID) |
| called to set a preference (which will be an identifier and a string, which can be converted to a number or boolean) More... | |
| void | savePreferenceFloat_mainModule (int preferenceID, float val) |
| called to set a preference (which will be an identifier and a string, which can be converted to a number or boolean) More... | |
| void | cleanEPROM_mainModule () |
| clean the preferencesMainModule in EPROM More... | |
| void | setOnBootPreferences_mainModule () |
| set some defaults on boot - that override EPROM this can be called on the HOME screen to set back to normal mode.. More... | |
| void | readPreferences_mainModule () |
| reads the preferences. Save is everytime the savePreference is called More... | |
| void | printPreferenceValues_mainModule () |
| print the preferences to SerialDebug More... | |
| void | resetAllPreferences_mainModule () |
| resets preferences.. Currently only reset all, but eventually reset(groups..) More... | |
| void | setDiscoverM5PTClicker (boolean flag) |
| boolean | getDiscoverM5PTClicker () |
| get option More... | |
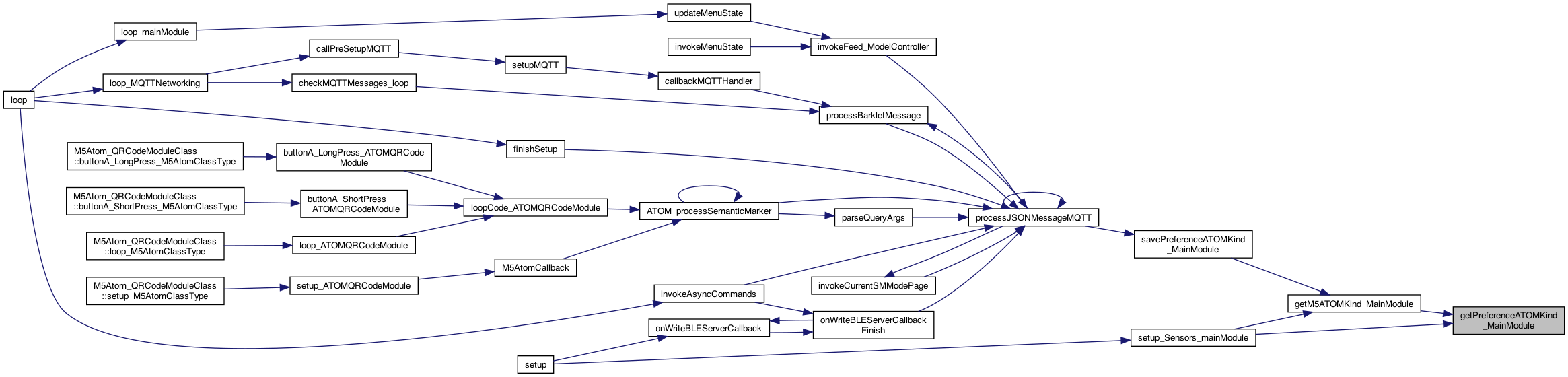
| void | savePreferenceATOMKind_MainModule (String value) |
| returned from mainModule More... | |
| char * | getPreferenceATOMKind_MainModule () |
| new 1.4.24 setting ATOM kind (eg. M5AtomSocket, M5AtomScanner) More... | |
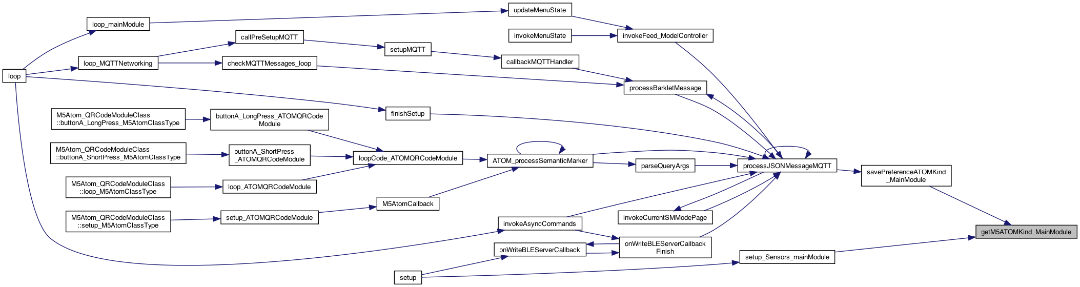
| int | getM5ATOMKind_MainModule () |
| new 1.4.24 setting ATOM kind (eg. ATOM_KIND_M5_SCANNER, ATOM_KIND_M5_SOCKET) More... | |
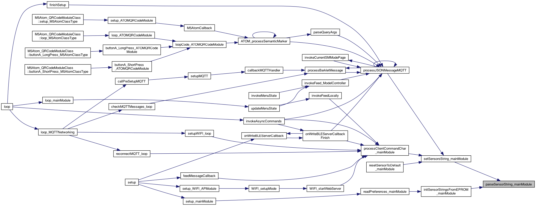
| SensorsStruct * | parseSensorString_mainModule (char *str) |
| return array of SensorsStruct after parsing string syntax: {SENSOR,pin1,pin2} More... | |
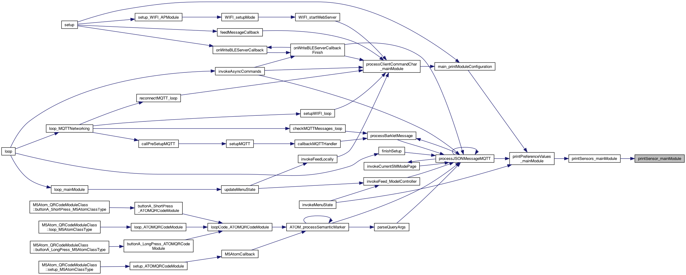
| void | printSensor_mainModule (SensorStruct *sensor) |
| print sensor More... | |
| void | printSensors_mainModule (SensorsStruct *sensors) |
| print sensors, passing in a struct More... | |
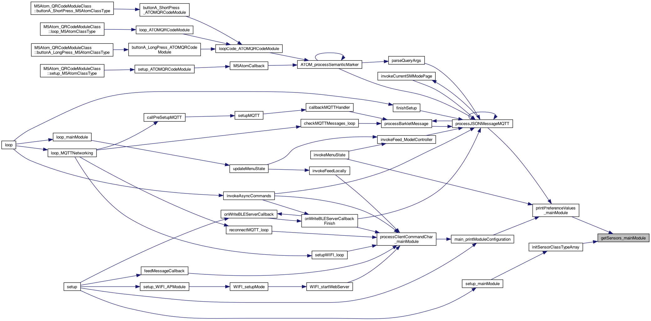
| SensorsStruct * | getSensors_mainModule () |
| return the sensors defined More... | |
| SensorStruct * | getSensor_mainModule (char *sensorName) |
| return the sensor specified or null More... | |
| void | setSensorsString_mainModule (char *sensorsString) |
| void | initSensorStringsFromEPROM_mainModule () |
| char * | copyString_mainModule (char *str) |
| copy string More... | |
| ChainUseStruct * | getChainUseStruct_mainModule () |
| get the pin use array More... | |
| ChainUseStruct * | parseChainSensorString_mainModule (char *chainUseString) |
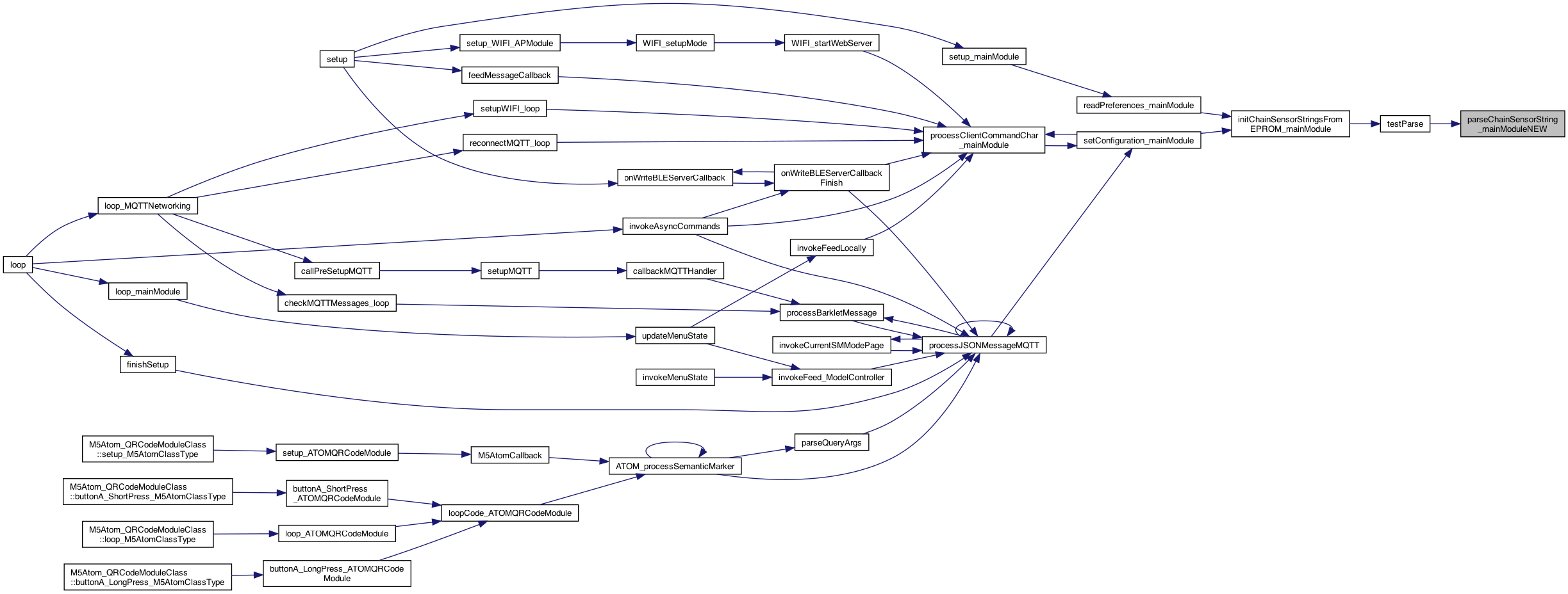
| ChainUseStruct * | parseChainSensorString_mainModuleNEW (char *chainUseString) |
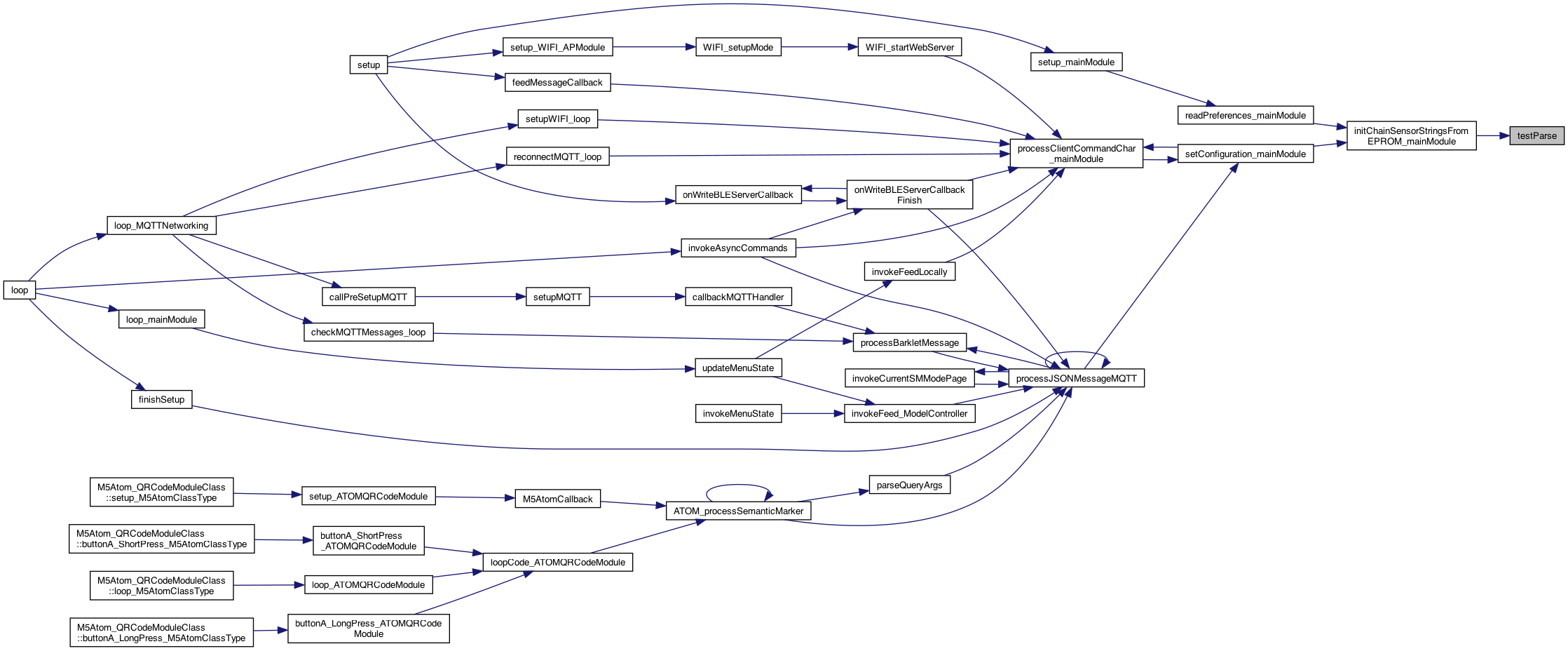
| void | testParse () |
| just try parsing for now.. More... | |
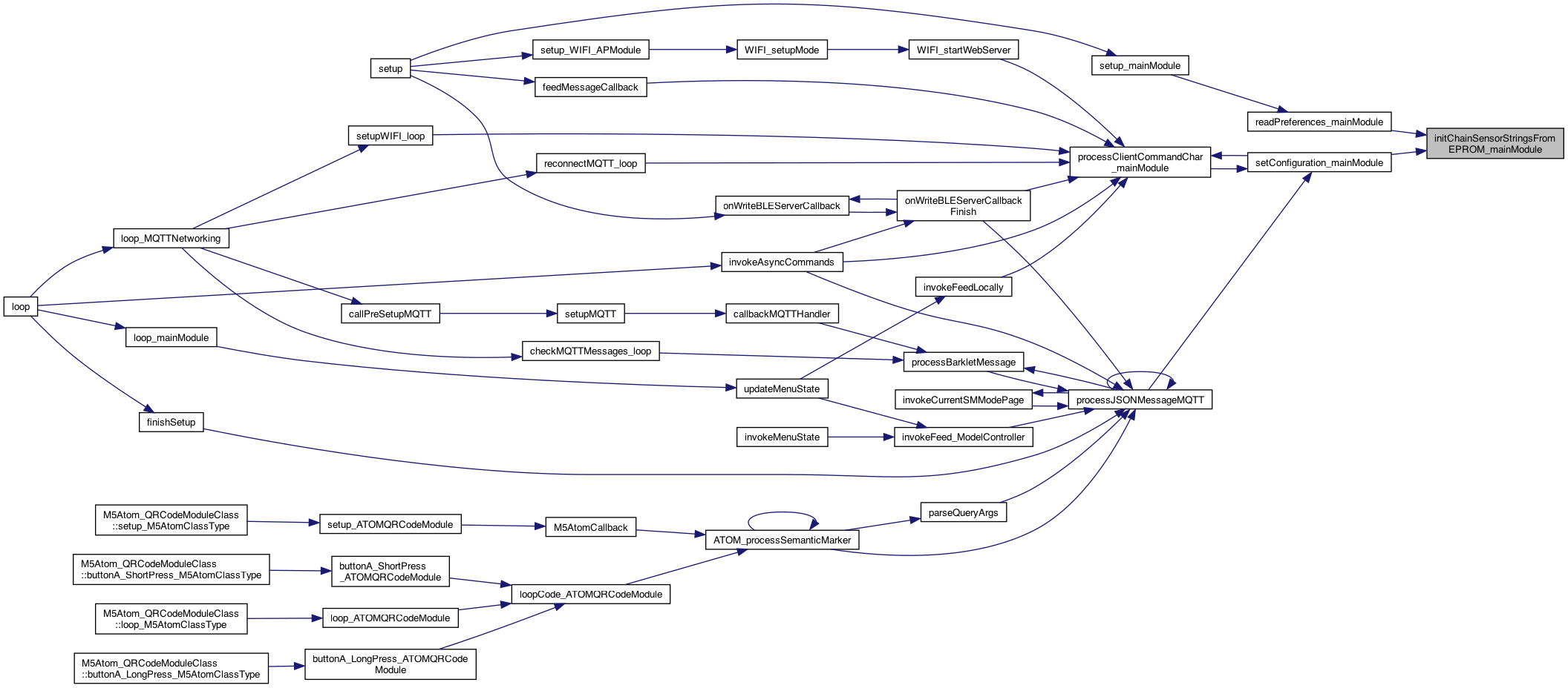
| void | initChainSensorStringsFromEPROM_mainModule () |
| void | setChainSensorsString_mainModule (char *chainSensorsString) |
| char * | non0string (char *str) |
| return a non 0 length string More... | |
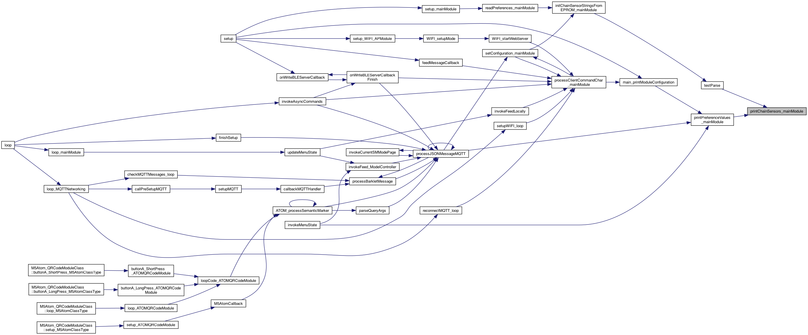
| void | printChainSensors_mainModule (ChainUseStruct *chainUseStruct) |
| print sensors, passing in a struct More... | |
| void | resetChainSensorToDefault_mainModule () |
| 1.27.26 More... | |
| void | registerChain_mainModule (String classType, int buttonNumber, int pressKind, String setString, String valString, String deviceString) |
| ChainButtonStruct * | getChainUseStruct (int buttonNumber_1based, int pressKind) |
| void | processChainUseStruct (ChainButtonStruct *chainUseStruct) |
Variables | |
| char | _preferenceBuffer [100] |
| PREFERENCES for the main module. More... | |
| char | _preferenceBufferString [100] |
| buffer for the string More... | |
| int | _includeGroupLen = 0 |
| char | _includeGroupsStringArray [NUMBER_GROUPS][STRING_MAX_SIZE] |
| resulting group names More... | |
| Preferences | _preferencesMainModule |
| preferences for MAIN More... | |
| char * | _preferenceMainModuleLookupEPROMNames [MAX_MAIN_PREFERENCES] |
| array of preference names (those used in process() More... | |
| char * | _preferenceMainModuleLookupDefaults [MAX_MAIN_PREFERENCES] |
| array of default values to store in the EPROM if not defined.. More... | |
| boolean | _cachedPreferenceBooleanValues [MAX_MAIN_PREFERENCES] |
| boolean | _isCachedPreferenceBoolean [MAX_MAIN_PREFERENCES] |
| array of boolean if the ID is cached.. More... | |
| int | _cachedPreferenceIntValues [MAX_MAIN_PREFERENCES] |
| another cache for the Int values.. More... | |
| boolean | _isCachedPreferenceInt [MAX_MAIN_PREFERENCES] |
| array of boolean if the ID is cached.. More... | |
| String | _appendingPreferenceString = "" |
| storage for the appending string More... | |
| boolean | _DiscoverM5PTClicker = false |
| boolean | _firstTimeAtomKind = true |
| if the preference was retrieved.. More... | |
| int | _ATOM_KIND = ATOM_KIND_M5_SCANNER |
| char | _sensorsEPROM [500] |
| the memory for the sensorsEPROM More... | |
| SensorsStruct * | _sensorsStructs_mainModule = NULL |
| array of sensorStruct More... | |
| ChainUseStruct * | _chainUseStruct = NULL |
| global for use. This is an object (not a pointer) and has all the storage created statically More... | |
| char | _chainSensorsEPROM [500] |
| char | _mqttMessage_ChainButton [100] |
| #define EPROM_BLE_SERVER_USE_DEVICE_NAME_SETTING "25bs" |
if set, the BLE Server (like PTFeeder) will tack on the device name (or none if not defined).
Definition at line 89 of file PreferencesController.cpp.
| #define EPROM_BLE_USE_DISCOVERED_PAIRED_DEVICE_SETTING "26bd" |
if set, the BLE Client will look for its service base name (PTFeeder or PTClicker), but if that name also has an extension (:ScoobyDoo), and this is set, it will only connect if the PREFERENCE_PAIRED_DEVICE_SETTING has the same device name in the discovered name
Definition at line 92 of file PreferencesController.cpp.
| #define EPROM_CHAIN_SENSORS_SETTING "6Chain5snsors" |
12.21.25 Winter Solstice party .. issue #365 Object Oriented Sensors as well define the sensors (not sensorPlugs). MQTT: set:sensor, set:sensors
Definition at line 192 of file PreferencesController.cpp.
| #define EPROM_DEV_ONLY_SM_SETTING "38dsm" |
9.28.23 #272 only show Semantic Markers that are sent directly to the device
Definition at line 131 of file PreferencesController.cpp.
| #define EPROM_DEVICE_NAME_SETTING "22dn" |
the device name
Definition at line 77 of file PreferencesController.cpp.
| #define EPROM_DISPLAY_ON_BLANK_SCREEN_VALUE "13bk" |
Display preferences - show messages on blank screen- boolean.
Definition at line 55 of file PreferencesController.cpp.
| #define EPROM_DISPLAY_SCREEN_TIMEOUT_VALUE "14to" |
sets the timeout value
Definition at line 57 of file PreferencesController.cpp.
| #define EPROM_FIRST_TIME_FEATURE_SETTING "23fs" |
a firsttime feature flag (only 1 per build) 7.12.22 defaulting to TRUE
Definition at line 80 of file PreferencesController.cpp.
| #define EPROM_HIGH_TEMP_POWEROFF_VALUE "15pw" |
sets the max temp for a poweroff
Definition at line 59 of file PreferencesController.cpp.
| #define EPROM_INCLUDE_GROUP_NAMES_SETTING "49e" |
include these topics groups..
Definition at line 163 of file PreferencesController.cpp.
| #define EPROM_IS_MINIMAL_MENU_SETTING "16mm" |
whether to show the minimal or expanded menu
Definition at line 61 of file PreferencesController.cpp.
| #define EPROM_MAIN_BLE_CLIENT_VALUE "3bc" |
BLEClient mode.
Definition at line 33 of file PreferencesController.cpp.
| #define EPROM_MAIN_BLE_SERVER_VALUE "2bs" |
BLEServer mode.
Definition at line 31 of file PreferencesController.cpp.
| #define EPROM_MAIN_GATEWAY_VALUE "1gt" |
Issue #103 NOTE: the EPROM space might be limiting: https://github.com/espressif/arduino-esp32/blob/master/tools/partitions/default.csv to 4KB .. https://www.esp32.com/viewtopic.php?t=9136 So we should start limiting our use, and start with these string indexes.. main module preferences gateway is on THESE MUST ALL BE UNIQUE
Definition at line 29 of file PreferencesController.cpp.
| #define EPROM_NO_BUTTON_CLICK_POWEROFF_SETTING "18po" |
sets screentimeout if not button clicks (set,noclick,val,seconds)
Definition at line 66 of file PreferencesController.cpp.
| #define EPROM_NOTIFY_BLE_DISCOVERY "33bd" |
starts the BLE Discovery notification process - which might be internal or externa (via messages).
Definition at line 115 of file PreferencesController.cpp.
| #define EPROM_ONLY_GEN3_CONNECT_SETTING "23gs" |
if true, only BLEClient connect to GEN3 feeders..
Definition at line 83 of file PreferencesController.cpp.
| #define EPROM_PAIRED_DEVICE_ADDRESS_SETTING "30da" |
9.3.22 eprom of the Address of desired BLE
Definition at line 104 of file PreferencesController.cpp.
| #define EPROM_PAIRED_DEVICE_SETTING "21pd" |
the guest device paired with this M5 device (or NONE)
Definition at line 74 of file PreferencesController.cpp.
| #define EPROM_PREFERENCE_ATOM_KIND_SETTING "41Atom" |
1.4.24 What kind of ATOM plug (set, M5AtomKind, val= {M5AtomSocket, M5AtomScanner}
Definition at line 140 of file PreferencesController.cpp.
| #define EPROM_PREFERENCE_ATOM_SOCKET_GLOBAL_ONOFF_SETTING "45sock" |
1.12.24 Whether the AtomSocket accepts global on/off messages
Definition at line 149 of file PreferencesController.cpp.
| #define EPROM_PREFERENCE_ATOMS_SETTING "40a" |
1.1.24 the preference for all the ATOM plugs (format: atomType:value} .. for now just use socket:on
Definition at line 137 of file PreferencesController.cpp.
| #define EPROM_PREFERENCE_DEBUG_INFO_SETTING "37db" |
a place to put some kind of Last Will of what went wrong .. for now (> max tries)
Definition at line 127 of file PreferencesController.cpp.
| #define EPROM_PREFERENCE_GROUP_NAMES_SETTING "36g" |
the preference setting group names to subscribe (but empty or # go to wildcard, this also supports wildcard in the future)
Definition at line 124 of file PreferencesController.cpp.
| #define EPROM_PREFERENCE_SM_COMMAND_PIR_OFF_SETTING "44pir" |
1.11.24 The Semantic Marker command is sent on PIR, and the Command to send
Definition at line 147 of file PreferencesController.cpp.
| #define EPROM_PREFERENCE_SM_COMMAND_PIR_SETTING "43pir" |
1.10.24 The Semantic Marker command is sent on PIR, and the Command to send
Definition at line 145 of file PreferencesController.cpp.
| #define EPROM_PREFERENCE_SM_ON_PIR_SETTING "42pir" |
1.10.24 Flag on whether a Semantic Marker command is sent on PIR, and the Command to send
Definition at line 143 of file PreferencesController.cpp.
| #define EPROM_PREFERENCE_SUPPORT_GROUPS_SETTING "35g" |
the preference for supporting GROUPS (default true)
Definition at line 121 of file PreferencesController.cpp.
| #define EPROM_PREFERENCE_TIMER_INT_SETTING "34tm" |
the preference timer
Definition at line 118 of file PreferencesController.cpp.
| #define EPROM_PREFERENCE_TIMER_MAX_INT_SETTING "39x" |
11.29.23 add the max time .. so a random can be used
Definition at line 134 of file PreferencesController.cpp.
| #define EPROM_SCREEN_COLOR_SETTING "24sc" |
color of the M5 screen
Definition at line 86 of file PreferencesController.cpp.
| #define EPROM_SEMANTIC_MARKER_ZOOMED_VALUE "12sz" |
display preferences zoomed or not zoomed
Definition at line 52 of file PreferencesController.cpp.
| #define EPROM_SENDWIFI_WITH_BLE "32wb" |
send WIFI to all except our device (and our paired) when
Definition at line 112 of file PreferencesController.cpp.
| #define EPROM_SENSOR_PIR_VALUE "11pr" |
proximity PIR
Definition at line 50 of file PreferencesController.cpp.
| #define EPROM_SENSOR_PLUGS_SETTING "51sp" |
issue #338 sensor definition (in work) This will be a string in JSON format with various PIN and BUS information
Definition at line 173 of file PreferencesController.cpp.
| #define EPROM_SENSOR_TILT_VALUE "TILT_10" |
sensor preferences for tilt on or off
Definition at line 48 of file PreferencesController.cpp.
| #define EPROM_SENSORS_SETTING "52sensors" |
5.14.25 Dead 5.14.74 Montana issue #365 Object Oriented Sensors as well define the sensors (not sensorPlugs). MQTT: set:sensor, set:sensors
Definition at line 178 of file PreferencesController.cpp.
| #define EPROM_STEPPER_2FEED_SETTING "542feed" |
9.3.25 back from LA, Horses out. Tyler on lap. Europe next week sets the 2feed option (go back and forth)
Definition at line 187 of file PreferencesController.cpp.
| #define EPROM_STEPPER_ANGLE_FLOAT_SETTING "17sa" |
sets stepper angle, a floating point number
Definition at line 63 of file PreferencesController.cpp.
| #define EPROM_STEPPER_AUTO_FEED_VALUE "6af" |
auto feed
Definition at line 40 of file PreferencesController.cpp.
| #define EPROM_STEPPER_AUTO_MOTOR_DIRECTION_SETTING "48a" |
8.2.24 to let older Tumbler NOT do the auto direction (back and forth) Isue #332 it will set via message: autoMotorDirection {"set":"autoMotorDirection","val":"true"}
Definition at line 160 of file PreferencesController.cpp.
| #define EPROM_STEPPER_BUZZER_VALUE "4bz" |
buzzer on or off
Definition at line 36 of file PreferencesController.cpp.
| #define EPROM_STEPPER_CLOCKWISE_MOTOR_DIRECTION_SETTING "50sf" |
retreives the FACTORY motor direction| true default, clockwise; false = REVERSE, counterclockwise 9.8.22 false = reverse == counterclockwise true = default
Definition at line 168 of file PreferencesController.cpp.
| #define EPROM_STEPPER_FACTORY_CLOCKWISE_MOTOR_DIRECTION_SETTING "31md" |
retreives the motor direction| true default, clockwise; false = REVERSE, counterclockwise 9.8.22 false = reverse == counterclockwise true = default
Definition at line 109 of file PreferencesController.cpp.
| #define EPROM_STEPPER_FEEDS_PER_JACKPOT_VALUE "9jp" |
Definition at line 46 of file PreferencesController.cpp.
| #define EPROM_STEPPER_JACKPOT_FEED_VALUE "7jf" |
jackpot feed
Definition at line 42 of file PreferencesController.cpp.
| #define EPROM_STEPPER_KIND_VALUE "8sk" |
the step kind
Definition at line 44 of file PreferencesController.cpp.
| #define EPROM_STEPPER_RPM_SETTING "53sRPM" |
8.14.25 Dead Movie from 10.19.1974 tonight.. issue #394 stepperRPM stepper RPM
Definition at line 183 of file PreferencesController.cpp.
| #define EPROM_STEPPER_SINGLE_FEED_VALUE "5sf" |
single feed mode
Definition at line 38 of file PreferencesController.cpp.
| #define EPROM_SUB_DAWGPACK_SETTING "28dg" |
8.17.22 to turn on/off subscribing to the dawgpack topic
Definition at line 98 of file PreferencesController.cpp.
| #define EPROM_USE_DOC_FOLLOW_SETTING "27df" |
NOTE: these EPROM have to be lockstep the same as the PREFERENCE definitions in MainModule.h.
Definition at line 95 of file PreferencesController.cpp.
| #define EPROM_USE_SPIFF_MQTT_SETTING "46spiff" |
4.4.24 for MQTT use of spiff (or not)
Definition at line 152 of file PreferencesController.cpp.
| #define EPROM_USE_SPIFF_QRATOM_SETTING "47spiff" |
4.4.24 for QRATOM use of spiff (or not)
Definition at line 154 of file PreferencesController.cpp.
| #define EPROM_USE_SPIFF_SETTING "29sf" |
8.22.22 to turn on/off SPIFF use
Definition at line 101 of file PreferencesController.cpp.
| #define EPROM_WIFI_CREDENTIAL_1_SETTING "19w1" |
for now, save 2 WIFI Credentials
Definition at line 69 of file PreferencesController.cpp.
| #define EPROM_WIFI_CREDENTIAL_2_SETTING "20w2" |
second wifi credential
Definition at line 71 of file PreferencesController.cpp.
| #define MAX_APPEND 1500 |
special preference string for saving and printing back later..
Definition at line 336 of file PreferencesController.cpp.
| #define MAX_CHAIN_STRING 300 |
| #define NEW_SENSORS_PREFERENCE |
Definition at line 1418 of file PreferencesController.cpp.
| #define NUMBER_GROUPS 4 |
8.2.24 includeGroups 8.2.24 break up the list..
Definition at line 16 of file PreferencesController.cpp.
| #define PREFERENCES_EPROM_MAIN_NAME "MainPrefs" |
the EPROM is in preferences.h
name of main prefs eprom
Definition at line 198 of file PreferencesController.cpp.
| #define secondPass (whichPass == 1) |
| #define secondPass (whichPass == 1) |
| #define STRING_MAX_SIZE 40 |
Definition at line 17 of file PreferencesController.cpp.
| void appendPreference_mainModule | ( | int | preferenceID, |
| String | preferenceValue | ||
| ) |
called to append to a a preference (which will be an identifier and a string, which can be converted to a number or boolean)
Definition at line 351 of file PreferencesController.cpp.

| void cleanEPROM_mainModule | ( | ) |
clean the preferencesMainModule in EPROM
cleans the main module EPROM
Definition at line 525 of file PreferencesController.cpp.

| char * copyString_mainModule | ( | char * | str | ) |
copy string
Definition at line 1532 of file PreferencesController.cpp.

| ChainButtonStruct * getChainUseStruct | ( | int | buttonNumber_1based, |
| int | pressKind | ||
| ) |
1.27.26 moved here for generic use .. even by a non chain button 1.22.26 with puppies, cold dry outside get the ChainUseStruct for the buttonNumber (eg 1..9 (no 0) Column Major in the Matrix (but sequential here) return the definition for this 1 based button number (if any)] //TODO -1 pressKind = -1 (matches first one ..) NOTE: pressKind for Joystick is here.. 1.28.26 you can ask for BUTTON 0 (which will be the deault for the M5Atom single press (or maybe long press)
go through looking for N one (0 based)
grab the i'th struct, then look at the button number and pressKind
i is just the entry .. not the button number N'th entry
see if the right pressKind
found one .. go with it
Definition at line 2083 of file PreferencesController.cpp.


| ChainUseStruct * getChainUseStruct_mainModule | ( | ) |
get the pin use array
get the chain struct
Definition at line 1688 of file PreferencesController.cpp.

| boolean getDiscoverM5PTClicker | ( | ) |
get option
Definition at line 1354 of file PreferencesController.cpp.

| int getM5ATOMKind_MainModule | ( | ) |
new 1.4.24 setting ATOM kind (eg. ATOM_KIND_M5_SCANNER, ATOM_KIND_M5_SOCKET)
new 1.4.24 setting ATOM kind (eg. ATOM_KIND_M5_SCANNER, ATOM_KIND_M5_SOCKET) sets global _ATOM_KIND
optimize to only call this retrieval from EPROM 1 time.. unless changing the ATOMKind
Definition at line 1399 of file PreferencesController.cpp.


| char * getPreference_mainModule | ( | int | preferenceID | ) |
called to get a preference (which will be an identifier and a string, which can be converted to a number or boolean) Note: no CACHE is looked at here. It's up to the Boolean or Int to do that..
get from EPROM
Definition at line 421 of file PreferencesController.cpp.

| char * getPreferenceATOMKind_MainModule | ( | ) |
new 1.4.24 setting ATOM kind (eg. M5AtomSocket, M5AtomScanner)
Definition at line 1391 of file PreferencesController.cpp.


| boolean getPreferenceBoolean_mainModule | ( | int | preferenceID | ) |
called to set a preference (which will be an identifier and a string, which can be converted to a number or boolean)
CACHE SETTINGS 5
Definition at line 439 of file PreferencesController.cpp.


| float getPreferenceFloat_mainModule | ( | int | preferenceID | ) |
called to set a preference (which will be an identifier and a string, which can be converted to a number or boolean)
called to get a preference (which will be an identifier and a string, which can be converted to a number or boolean)
TODO: 8.18.24 add a cache for floats .. actially cache the string value??
Definition at line 507 of file PreferencesController.cpp.


| int getPreferenceInt_mainModule | ( | int | preferenceID | ) |
called to set a preference (which will be an identifier and a string, which can be converted to a number or boolean)
called to get a preference (which will be an identifier and a string, which can be converted to a number or boolean)
Definition at line 491 of file PreferencesController.cpp.


| char * getPreferenceString_mainModule | ( | int | preferenceID | ) |
returns the preference but in it's own string buffer. As long as you use it before calling getPreferenceString again, it won't be overwritten
Definition at line 485 of file PreferencesController.cpp.


| SensorStruct * getSensor_mainModule | ( | char * | sensorName | ) |
return the sensor specified or null
Definition at line 1467 of file PreferencesController.cpp.

| SensorsStruct * getSensors_mainModule | ( | ) |
return the sensors defined
return the sensor specified or null
Definition at line 1461 of file PreferencesController.cpp.

| void initAppendingPreference_mainModule | ( | int | preferenceID | ) |
called to init the preference. This won't save anything until storePreference called
Preferences for the MainModule .. basically generic settings. So any settings you want, add them here. NOTE: These are just "state" values, no methods or events are generated on saving these values.. It's up to the caller to perform events such as turning on the buzzer..
Definition at line 346 of file PreferencesController.cpp.

| void initChainSensorStringsFromEPROM_mainModule | ( | ) |
TODO add code here 1.23.26 storage for the chain sensors EPROM value .. PREFERENCE_CHAIN_SENSORS_SETTING FIRST do the registration maniually .. LATER .. parseSensros
Parse to the global..
add this which is Button -0 (not a Chain button). So if a message comes in for button 0 .. it can find this one..
has to be after the _chainUseStruct global is set...
idea is you define the button and the press kind MatrixCell is Column Major 1,4, 7 // 2,5,8 // 3,6,9
joystick buttons..
1.24.26 don't know what to do yet ... x,y (or left, top, right, botton ??)
eg:
test...
Definition at line 1877 of file PreferencesController.cpp.


| void initPreferencesMainModule | ( | ) |
initialize the _preferencesMainLookup with EPROM lookup names
initialize the _preferencesMainLookup with EPROM lookup names BUT these are not stored in EPROM. The next method
9.4.25 NOTE: tese are in case the EPROM wasn't set. So the EPROM is used over these values..
12.27.23 ON for all M5 (the reason is credentials ...)
12.8.22 default back TRUE default off for the M5 (but it can be turned on later..)
12.27.23 ON for most M5 , but off for the SOCKET
only the SOCKET will be off by default for now...
Sensor preferences
used for first time features..
This is a feeder that gateways to a GEN3
This is a feeder that gateways to a GEN3
REST ARE NOT CACHED
STEPPER preferences (no ifdef.. )
5.2.25 default 0.5 SECONDS (not angle for the HDriver
3.28.23 change default to 5 (from 30)
11.29.23 add a max so random can be used
set with message: set:bleusedevicename,val:on/off
12.8.22 setting to TRUE as default
1.6.23 .. PetTutor Blue app still not always discovering new syntax
set with message: set:bleusepaireddevicename,val:on/off
used for first time features..
8.17.22 to turn on/off subscribing to the dawgpack topic
//! 8.22.22 to turn on/off SPIFF use (not cached yet as it's an infrequent event)
the paired device for guest device feeding (6.6.22) .. but the Address 9.3.22
!retreives the motor direction| 0 (false) = default, clockwise; 1 (true) = REVERSE, counterclockwise 9.8.22 TRUE = reverse == counterclockwise FALSE = default
8.18.24 the factory setting retreives the motor direction| 0 (false) = default, clockwise; 1 (true) = REVERSE, counterclockwise 9.8.22 TRUE = reverse == counterclockwise FALSE = default
10.4.22
11.1.22 TODO.. messages for this..
7.26.23 added group message support (or turn it off) PREFERENCE_SUPPORT_GROUPS_SETTING default OFF 1.15.24
7.26.23 added group message support (or turn it off) PREFERENCE_GROUP_NAMES_SETTING the preference setting group names to subscribe (but empty or # go to wildcard, this also supports wildcard in the future)
a place to put some kind of Last Will of what went wrong .. for now (> max tries) 9.16.23
9.28.23 #272 only show Semantic Markers that are sent directly to the device, default OFF
1.1.24 first version of preferences for the ATOMs depending on which ATOM kind first version, only the socket and the value is on/off syntaxURL socket=off&smscanner=on
1.4.24 What kind of ATOM plug (set, M5AtomKind, val= {M5AtomSocket, M5AtomScanner}
1.10.24 The Semantic Marker command is sent on PIR, and the Command to send
1.10.24 The Semantic Marker command is sent on PIR, and the Command to send
1.11.24 The Semantic Marker command is sent on PIR, and the Command to send for OFF
1.12.24 whether global on/off is allowed. Default on..
//! 4.4.24 to turn on/off SPIFF use (not cached yet as it's an infrequent event)
//! 4.4.24 to turn on/off SPIFF use (not cached yet as it's an infrequent event)
8.2.24 to let older Tumbler NOT do the auto direction (back and forth) Isue #332 it will set via message: autoMotorDirection {"set":"autoMotorDirection","val":"true"}
8.2.24 include these groups (or none) {"set":"includeGroups","val":"group1,group2"}
issue #338 sensor definition (in work) This will be a string in JSON format with various PIN and BUS information
12.21.25 Winter Solstice, Eagles, Party, these are the CHAIN_SENSORS
5.14.25 Dead 5.14.74 Montana issue #365 Object Oriented Sensors as well define the sensors (not sensorPlugs). MQTT: set:sensor, set:sensors 7.9.25 default to BuzzerSensorClass and L9110S_DCStepperClass
8.14.25 Dead Movie from 10.19.1974 tonight.. issue #394 stepperRPM stepper RPM
9.3.25 Dead Movie.. let it grow
Definition at line 668 of file PreferencesController.cpp.


| void initSensorStringsFromEPROM_mainModule | ( | ) |
init the sensorString from EPROM PREFERENCE_SENSOR_PLUGS_SETTING
Parse to the global..
Definition at line 1520 of file PreferencesController.cpp.


| char * non0string | ( | char * | str | ) |
return a non 0 length string
Definition at line 1962 of file PreferencesController.cpp.

| ChainUseStruct * parseChainSensorString_mainModule | ( | char * | chainUseString | ) |
1.23.26 Cold, Clear, Mt Nice ... need to use the version above with 5 items .. pointer to the ChainSensors return array of ChainUseStruct after parsing string syntax: {SENSOR,pin1,pin2}
syntax: sensor,pin1,pin2
result
default
create memory.. (the 2nd pass would do this in the future ...)
TEMP .. until parse working ... will do the same as registerChain does..
Definition at line 1700 of file PreferencesController.cpp.

| ChainUseStruct * parseChainSensorString_mainModuleNEW | ( | char * | chainUseString | ) |
1.23.26 Cold, Clear, Mt Nice ... need to use the version above with 5 items .. pointer to the ChainSensors return array of ChainUseStruct after parsing string syntax: {SENSOR,pin1,pin2}
syntax: sensor,pin1,pin2
result
default
needed to copy sensorsString.. as the code below broke the callers' value to "https:" .. SIDE EFFECT
resulting array
number of sensors
2 pass
for this we have MAX = 6
create the storage
reset arrayIndex (which will be increments of 3)
2 pass, first count, 2nd parseSensorString_mainModule
look for tokens, comma seperated (SEEMS cannot be null or empty .. ?? eg ,,,,
continut loop .. but increment (since code below wont' increment)
which of the max is this.. "BC,1,1,feed,,$localhost, <string> <int> <int> <string> <string> <string>
update the chain use string ..
only incremnet arrayIndex when
update the result (storage already created)
Definition at line 1720 of file PreferencesController.cpp.


| void parseIncludeGroups | ( | char * | groups | ) |
8.2.24 set the include group (and cache it), called (indirectly from MQTT via setIncludeGroups
parse the groups (if nothing, then it's ok if no "," use full string)
The strtok_r() function is a reentrant version strtok(). The saveptr argument is a pointer to a char * variable that is used internally by strtok_r() in order to maintain context between successive calls that parse the same string. On the first call to strtok_r(), str should point to the string to be parsed, and the value of saveptr is ignored. In subsequent calls, str should be NULL, and saveptr should be unchanged since the previous call.
char *strtok_r(char *str, const char *delim, char **saveptr);
no comma
Definition at line 270 of file PreferencesController.cpp.

| SensorsStruct * parseSensorString_mainModule | ( | char * | sensorsString | ) |
return array of SensorsStruct after parsing string syntax: {SENSOR,pin1,pin2}
3.29.25 Raiiiinier Beeer movie last night 5.13.25 Home with Tyler, Mom in LA Foundation triligy.. parseSensorString_mainModule the string
result
default create memory for the SensorsStruct which holds all the sensors.. the array will be created on the 2nd pass
syntax: sensor,pin1,pin2
needed to copy sensorsString.. as the code below broke the callers' value to "https:" .. SIDE EFFECT
resulting array
number of sensors
2 pass
reset arrayIndex (which will be increments of 3)
2 pass, first count, 2nd parseSensorString_mainModule
look for tokens, comma seperated
which of the max is this..
empty the class
only incremnet arrayIndex when
update the result (storage already created)
Definition at line 1543 of file PreferencesController.cpp.


| void printChainSensors_mainModule | ( | ChainUseStruct * | chainUseStruct | ) |
print sensors, passing in a struct
print it 2 ways, one as the EPROM wouild look, the other are the chain use string
go through looking for N one (0 based)
grab the i'th struct, then look at the button number and pressKind
"JC", 3, BUTTON_JOYSTICK_RIGHT, "feed", "", "" );
Definition at line 1972 of file PreferencesController.cpp.


| void printPreferenceValues_mainModule | ( | ) |
print the preferences to SerialDebug
this inits the string to the EPROM value
12.24.25 return the username and password, Kevin feature .. he was setting to WIFI acidently. I updated APP to make that harder note on reboot this won't be set until later, so do another ""
don't change subscription but include these groups (eg. safeHouse,atlasDogs)
1.10.24 Flag on whether a Semantic Marker command is sent on PIR, and the Command to send
1.10.24 The Semantic Marker command is sent on PIR, and the Command to send
1.11.24 The Semantic Marker command is sent on PIR, and the Command to send
1.12.24 The Semantic Marker command is sent on PIR, and the Command to send
5.14.25
12.21.25 5.14.25
8.14.25 Dead Movie from 10.19.1974 tonight.. issue #394 stepperRPM stepper RPM
9.3.25 back from LA, Horses out. Tyler on lap. Europe next week sets the 2feed option (go back and forth)
retrieve a JSON string for the ssid and ssid_password: {'ssid':<ssid>,'ssidPassword':<pass>"}
5.14.25 also print out the sensors print sensors
1.24.26 Clear day .. 2 eagles again on walk
7.31.25
TODO: add preference to not support this?? show example JSON (break up as getPreference re-uses same string...
7.31.25 PIN USE
this needs to have a long pin in the array as well 8.30.25 check if duplicates
Definition at line 1151 of file PreferencesController.cpp.


| void printSensor_mainModule | ( | SensorStruct * | sensor | ) |
print sensor
Definition at line 1438 of file PreferencesController.cpp.

| void printSensors_mainModule | ( | SensorsStruct * | sensors | ) |
print sensors, passing in a struct
Definition at line 1448 of file PreferencesController.cpp.


| void processChainUseStruct | ( | ChainButtonStruct * | chainUseStruct | ) |
1.22.26 Dead Morning Dew process the given button 1.24.26 NOTE: this doesn't care about button press or joystick .. it's just run that button
1.24.26 look at $options
special
feed .. feed always (done after the code below..)
This will send BLE to our connected device ..
create a set/val message TODO; device, etc.. topic
create a set/val message TODO; device, etc.. topic
send this message
idea is you define the button and the press kind MatrixCell is Column Major 1,4, 7 // 2,5,8 // 3,6,9
Definition at line 2120 of file PreferencesController.cpp.


| void readAppendingPreference_mainModule | ( | int | preferenceID | ) |
called to init the preference. This won't save anything until storePreference called
Definition at line 340 of file PreferencesController.cpp.


| void readPreferences_mainModule | ( | ) |
reads the preferences. Save is everytime the savePreference is called
reads the preferences. Save is everytime the savePreference is called 5.14.25 (Dead 5.14.74 3rd Wall of Sound) add the Sensors as well..
clean the cached, and initialize what are cached..
intiialize the preferences arrays from EPROM. This also updates the defaults BUT: the caches below are from the value retrieved (and defult if need be)
start the read-write of the EPROM
check some of the boolean ones to cache .. so don't have to go to the EPROM everytime..
9.4.25 STRANGE: the BOOLEAN aren't working too good so removing CLOCKWISE and STEPPER_2FEED **** NOTE: THis is where whether things are cached or not is set! Eventually all boolean and int could be cached.. CACHE SETTINGS (boolean)
8.2.24
9.3.25 strange wasn't working ... if in cache..
CACHE SETTINGS (int)
8.2.24 set the includeGroups
grab the state at the start, then it's only modified from a MQTT message
save parse (do it this way, instead of setIncludeGroups (as that stored in eprom again)
Close the Preferences
set onbootPreferences
5.14.25 (Dead 5.14.74 3rd Wall of Sound) add the Sensors as well..
1.23.26 do the same for chain 1.30.26 THIS is done whether we have the actual buttons or not, that is defined which SensorClass – ChainButtonClassType
Definition at line 549 of file PreferencesController.cpp.


| void registerChain_mainModule | ( | String | classType, |
| int | buttonNumber, | ||
| int | pressKind, | ||
| String | setString, | ||
| String | valString, | ||
| String | deviceString | ||
| ) |
12.19.25 use the Chain 5.3.25 add a central clearing house for defining PIN use central clearing house for all pins used to we can analyze if there are overlaps pin is the actual number, pinName is the local name (eg. IN1_PIN or VIN_PIN). moduleName is the module in the code, isI2C is whether this is a I2C bus (which we aren't using much yet) 1.22.26 add pressKind and classType
storage is supposed to have been created .. but this line blows ..
update the n'th version grab a pointer to the size already created The array is really contiguous memory .. vs linked list, to the address of the n't array is the pointer to that struct grab the next entry (chainUseCount)
1.23.26 5.3.25 create storage here
store globally
store classType
set the buttonNumber for this chain #
pressKind
set the set for this chain #
set the set for this chain #
set the set for this chain #
increment chainUseCound
Definition at line 2021 of file PreferencesController.cpp.


| void resetAllPreferences_mainModule | ( | ) |
resets preferences.. Currently only reset all, but eventually reset(groups..)
dispatches a call to the command specified. This is run on the next loop()
Definition at line 1334 of file PreferencesController.cpp.


| void resetChainSensorToDefault_mainModule | ( | ) |
1.27.26
7.9.25 reset SENSORS to default "BuzzerSensorClass,23,33,L9110S_DCStepperClass,21,25"
Definition at line 2007 of file PreferencesController.cpp.
| void resetPreference_mainModule | ( | int | preferenceID | ) |
called to reset to blank a preference (which will be an identifier and a string, which can be converted to a number or boolean)
Definition at line 377 of file PreferencesController.cpp.


| void savePreference_mainModule | ( | int | preferenceID, |
| String | preferenceValue | ||
| ) |
called to set a preference (which will be an identifier and a string, which can be converted to a number or boolean)
Definition at line 318 of file PreferencesController.cpp.

| void savePreferenceATOMKind_MainModule | ( | String | value | ) |
returned from mainModule
new 1.4.24 setting ATOM kind (eg. M5AtomSocket, M5AtomScanner). MQTT message "set":"M5AtomKind", val=
new 1.4.24 setting ATOM kind (eg. M5AtomSocket, M5AtomScanner) 1.5.24 also set the initial atom storage Then the device reboots.. so setup() and loop() are for the correct ATOM
1.5.24 also set the initial atom storage 1.4.24 use the _atomKind (which CAN change)
8.1.23 for the ATOM Lite QRCode Reader
12.26.23 for the ATOM Socket Power
Definition at line 1369 of file PreferencesController.cpp.


| void savePreferenceBoolean_mainModule | ( | int | preferenceID, |
| boolean | flag | ||
| ) |
save a boolean preference
TODO: put them in somewhere that is saving EPROM .. a SettingsModule these are implemented in the MainModule (since they are writing to the EPROM) sets and gets the "gateway" functionality
CACHE SETTINGS 5
Definition at line 467 of file PreferencesController.cpp.


| void savePreferenceFloat_mainModule | ( | int | preferenceID, |
| float | val | ||
| ) |
called to set a preference (which will be an identifier and a string, which can be converted to a number or boolean)
convert to a string..
Definition at line 516 of file PreferencesController.cpp.


| void savePreferenceInt_mainModule | ( | int | preferenceID, |
| int | val | ||
| ) |
sets an int preference
sets an int
CACHE SETTINGS 1
convert to a string..
Definition at line 387 of file PreferencesController.cpp.


| void savePreferenceIntFromString_mainModule | ( | int | preferenceID, |
| char * | val | ||
| ) |
sets an int, but only if a valid integer, and no signs. If bad, then a 0 is stored
sets an int, but only if a valid integer, and no signs
Definition at line 402 of file PreferencesController.cpp.


| void setChainSensorsString_mainModule | ( | char * | chainSensorsString | ) |
1.23.26 Clear Day .. puppies, tyler, Clear Snowy Mt Rainier
Only 1 setSensorsString now .. will always append unless a null or blank "" string PREFERENCE_CHAIN_SENSORS_SETTING set a sensor val (array of sensor,pin,pin,sensor,pin,pin...)
for now .. resetting 5.17.25
init EPROM
store in EPROM
Parse to the global..
printout
Definition at line 1934 of file PreferencesController.cpp.

| void setDiscoverM5PTClicker | ( | boolean | flag | ) |
transient for now... 10.4.22 set the M5 PTClicker discovery option..
Definition at line 1348 of file PreferencesController.cpp.

| void setIncludeGroups | ( | char * | groups | ) |
8.2.24 set the include group (and cache it), called from MQTT
process the groups..
save persistently
Definition at line 308 of file PreferencesController.cpp.


| void setOnBootPreferences_mainModule | ( | ) |
set some defaults on boot - that override EPROM this can be called on the HOME screen to set back to normal mode..
set some defaults on boot - that override EPROM This is also called when going back tot he MAIN menu (HOME SCREEN)
set zoomed = true (no semantic marker)
use the minimal menu on boot
Definition at line 534 of file PreferencesController.cpp.


| void setSensorsString_mainModule | ( | char * | sensorsString | ) |
Only 1 setSensorsString now .. will always append unless a null or blank "" string set a sensor val (array of sensor,pin,pin,sensor,pin,pin...)
for now .. resetting 5.17.25
init EPROM
store in EPROM
Parse to the global..
Definition at line 1493 of file PreferencesController.cpp.


| void storePreference_mainModule | ( | int | preferenceID, |
| String | preferenceValue | ||
| ) |
called to append to a a preference (which will be an identifier and a string, which can be converted to a number or boolean)
turn AP_DEBUG_MODe off for now... 1.1.24 seems the append is goofing things..
Definition at line 361 of file PreferencesController.cpp.


| void testParse | ( | ) |
just try parsing for now..
200 fixed problem..
needs spaces between "," or won't find them .. FIX THIS ..
parse it
print it
bombing after this..
Definition at line 1855 of file PreferencesController.cpp.


| void togglePreferenceBoolean_mainModule | ( | int | preferenceID | ) |
toggles a preference boolean
Definition at line 410 of file PreferencesController.cpp.


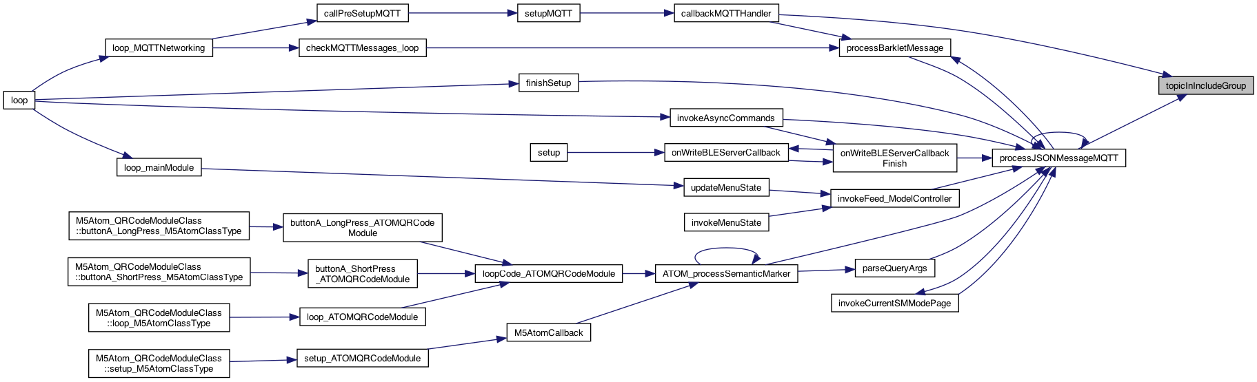
| boolean topicInIncludeGroup | ( | char * | topic | ) |
8.2.24 retrieve the includeGroup really ask a topic if it's in the include group modifies the _
8.2.24 just string match for now.. NOTE: topic is a full path .. but MessageArrived: 'FEED {'deviceName':'MaggieMae'}', onTopic=usersP/groups/atlasDogs
find the topic (eg. usersP/groups/atlasDogs , is atlasDogs
go past the "/"
go through list..
empty is a find .. not specified
note "group" the short name is 2nd so it's asking if "/userP/groups/atlasDogs contains string atlasDogs that way the topic doesn't need to be parsed.. (although it could be wrong :eg atlas also matches..
Definition at line 227 of file PreferencesController.cpp.

| String _appendingPreferenceString = "" |
storage for the appending string
Definition at line 338 of file PreferencesController.cpp.
| int _ATOM_KIND = ATOM_KIND_M5_SCANNER |
Definition at line 1362 of file PreferencesController.cpp.
| boolean _cachedPreferenceBooleanValues[MAX_MAIN_PREFERENCES] |
Cache for heavy hitter boolean values (those referenced every loop.. seems to be hard on the EPROM to keep up: This array will only have the Boolean values set.. the 'save' will fill them, and the 'get' will return
Definition at line 213 of file PreferencesController.cpp.
| int _cachedPreferenceIntValues[MAX_MAIN_PREFERENCES] |
another cache for the Int values..
Definition at line 219 of file PreferencesController.cpp.
| char _chainSensorsEPROM[500] |
1.23.26 storage for the chain sensors EPROM value .. the memory for the chainSensorsEPROM
Definition at line 1696 of file PreferencesController.cpp.
| ChainUseStruct* _chainUseStruct = NULL |
global for use. This is an object (not a pointer) and has all the storage created statically
#define CHAIN_USE_MAX 10 typedef struct { ! number of chain int chainUseCount; ! the buton numbers int buttonNumberArray[PIN_USE_MAX]; ! the set strings, val strings, device strings char *setStringArray[PIN_USE_MAX]; ! val strings char *valStringArray[PIN_USE_MAX]; ! the device strings char *deviceStringArray[PIN_USE_MAX];
Definition at line 1686 of file PreferencesController.cpp.
| boolean _DiscoverM5PTClicker = false |
Definition at line 1345 of file PreferencesController.cpp.
| boolean _firstTimeAtomKind = true |
if the preference was retrieved..
Definition at line 1361 of file PreferencesController.cpp.
| int _includeGroupLen = 0 |
Definition at line 18 of file PreferencesController.cpp.
| char _includeGroupsStringArray[NUMBER_GROUPS][STRING_MAX_SIZE] |
resulting group names
Definition at line 20 of file PreferencesController.cpp.
| boolean _isCachedPreferenceBoolean[MAX_MAIN_PREFERENCES] |
array of boolean if the ID is cached..
Definition at line 216 of file PreferencesController.cpp.
| boolean _isCachedPreferenceInt[MAX_MAIN_PREFERENCES] |
array of boolean if the ID is cached..
Definition at line 222 of file PreferencesController.cpp.
| char _mqttMessage_ChainButton[100] |
1.27.26 Chain Buttons .. which non-chain can use too storage tor a message
Definition at line 2115 of file PreferencesController.cpp.
| char _preferenceBuffer[100] |
PREFERENCES for the main module.
for returning a 'String" NOTE: THIS IS NOT GREAT .. as if you don't grab it before another query, and use it – the result might be 1 instead of deviceName..
Definition at line 10 of file PreferencesController.cpp.
| char _preferenceBufferString[100] |
buffer for the string
Definition at line 12 of file PreferencesController.cpp.
| char* _preferenceMainModuleLookupDefaults[MAX_MAIN_PREFERENCES] |
array of default values to store in the EPROM if not defined..
Definition at line 207 of file PreferencesController.cpp.
| char* _preferenceMainModuleLookupEPROMNames[MAX_MAIN_PREFERENCES] |
array of preference names (those used in process()
Definition at line 205 of file PreferencesController.cpp.
| Preferences _preferencesMainModule |
preferences for MAIN
Definition at line 203 of file PreferencesController.cpp.
| char _sensorsEPROM[500] |
the memory for the sensorsEPROM
5.14.25 Hanging with Tyler, Dead Montana 5.14.74 great stuff add the Sensors Preference .. first the parsing 10.26.25 Power Out, Wind Storm, Tyler handing .. remove the PRINT
Definition at line 1426 of file PreferencesController.cpp.
| SensorsStruct* _sensorsStructs_mainModule = NULL |
array of sensorStruct
Definition at line 1430 of file PreferencesController.cpp.